WARNING:
JavaScript is turned OFF. None of the links on this concept map will
work until it is reactivated.
If you need help turning JavaScript On, click here.
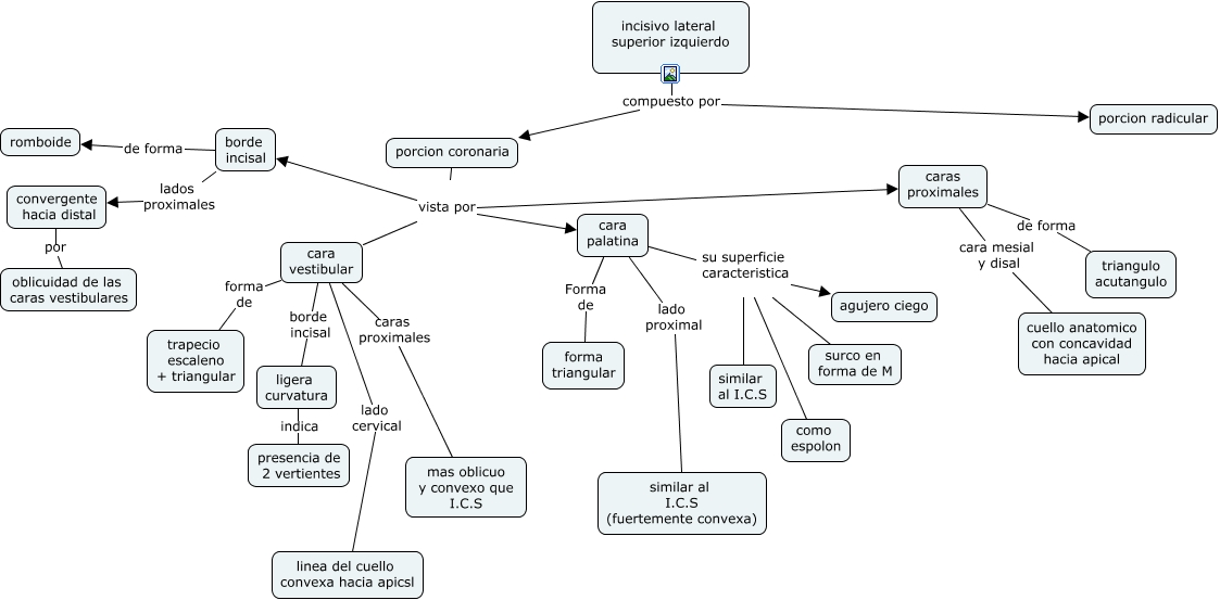
Este Cmap, tiene información relacionada con: incisivo lateral superior izq, convergente hacia distal por oblicuidad de las caras vestibulares, cara vestibular caras proximales mas oblicuo y convexo que I.C.S, porcion coronaria vista por cara vestibular, caras proximales de forma triangulo acutangulo, cara palatina lado proximal similar al I.C.S (fuertemente convexa), ligera curvatura indica presencia de 2 vertientes, porcion coronaria vista por borde incisal, incisivo lateral superior izquierdo compuesto por porcion radicular, borde incisal de forma romboide, borde incisal lados proximales convergente hacia distal, cara vestibular lado cervical linea del cuello convexa hacia apicsl, porcion coronaria vista por cara palatina, incisivo lateral superior izquierdo compuesto por porcion coronaria, cara vestibular borde incisal ligera curvatura, cara palatina su superficie caracteristica similar al I.C.S, cara palatina su superficie caracteristica como espolon, cara palatina su superficie caracteristica agujero ciego, cara vestibular forma de trapecio escaleno + triangular, cara palatina su superficie caracteristica surco en forma de M, porcion coronaria vista por caras proximales