WARNING:
JavaScript is turned OFF. None of the links on this concept map will
work until it is reactivated.
If you need help turning JavaScript On, click here.
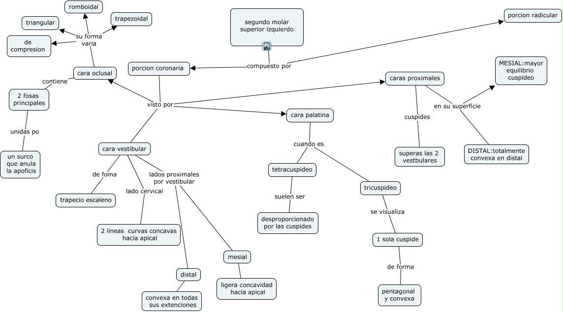
Este Cmap, tiene información relacionada con: segundo molar superior izq, segundo molar superior izquierdo compuesto por porcion radicular, cara oclusal su forma varia romboidal, cara oclusal contiene 2 fosas principales, segundo molar superior izquierdo compuesto por porcion coronaria, mesial ligera concavidad hacia apical, caras proximales en su superficie MESIAL:mayor equilibrio cuspideo, 1 sola cuspide de forma pentagonal y convexa, 2 fosas principales unidas po un surco que anula la apoficis, porcion coronaria visto por cara palatina, caras proximales en su superficie DISTAL:totalmente convexa en distal, caras proximales cuspides superas las 2 vestbulares, cara oclusal su forma varia triangular, distal convexa en todas sus extenciones, cara palatina cuando es tetracuspideo, cara vestibular lados proximales por vestibular mesial, tetracuspideo suelen ser desproporcionado por las cuspides, cara oclusal su forma varia de compresion, cara oclusal su forma varia trapezoidal, cara vestibular lados proximales por vestibular distal, cara vestibular lado cervical 2 lineas curvas concavas hacia apical