WARNING:
JavaScript is turned OFF. None of the links on this concept map will
work until it is reactivated.
If you need help turning JavaScript On, click here.
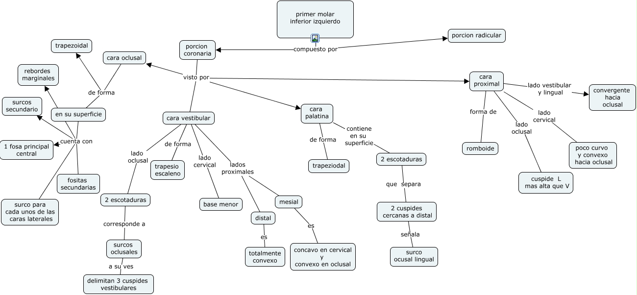
Este Cmap, tiene información relacionada con: primer molar inferior izq, cara oclusal de forma en su superficie, en su superficie cuenta con surcos secundario, cara palatina contiene en su superficie 2 escotaduras, cara palatina de forma trapeziodal, en su superficie cuenta con surco para cada unos de las caras laterales, cara vestibular lado cervical base menor, porcion coronaria visto por cara palatina, cara proximal lado vestibular y lingual convergente hacia oclusal, surcos oclusales a su ves delimitan 3 cuspides vestibulares, porcion coronaria visto por cara vestibular, 2 escotaduras que separa 2 cuspides cercanas a distal, 2 cuspides cercanas a distal señala surco ocusal lingual, cara proximal forma de romboide, porcion coronaria visto por cara proximal, cara vestibular lados proximales distal, cara vestibular lados proximales mesial, cara oclusal de forma trapezoidal, cara vestibular de forma trapesio escaleno, 2 escotaduras corresponde a surcos oclusales, en su superficie cuenta con 1 fosa principal central