WARNING:
JavaScript is turned OFF. None of the links on this concept map will
work until it is reactivated.
If you need help turning JavaScript On, click here.
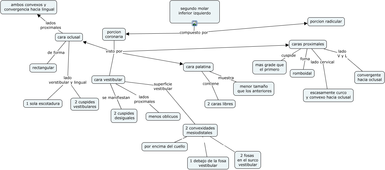
Este Cmap, tiene información relacionada con: segundo molar inferior izq, 2 convexidades mesiodistales por encima del cuello, cara vestibular se manifiestan 2 cuspides desiguales, caras proximales lado V y L convergente hacia oclusal, segundo molar inferior izquierdo compuesto por porcion radicular, porcion coronaria visto por caras proximales, porcion coronaria visto por cara palatina, segundo molar inferior izquierdo compuesto por porcion coronaria, cara palatina contiene 2 caras libres, caras proximales lado cervical escasamente curco y convexo hacia oclusal, cara oclusal lado verstibular y lingual 1 sola escotadura, cara oclusal lado verstibular y lingual 2 cuspides vestibulares, cara oclusal lados proximales ambos convexos y convergencia hacia lingual, cara vestibular lados proximales menos oblicuos, cara vestibular superficie vestibular 2 convexidades mesiodistales, porcion coronaria visto por cara vestibular, caras proximales foma romboidal, cara oclusal de forma rectangular, cara palatina muestra menor tamaño que los anteriores, 2 convexidades mesiodistales 1 debajo de la fosa vestibular, porcion coronaria visto por cara oclusal