WARNING:
JavaScript is turned OFF. None of the links on this concept map will
work until it is reactivated.
If you need help turning JavaScript On, click here.
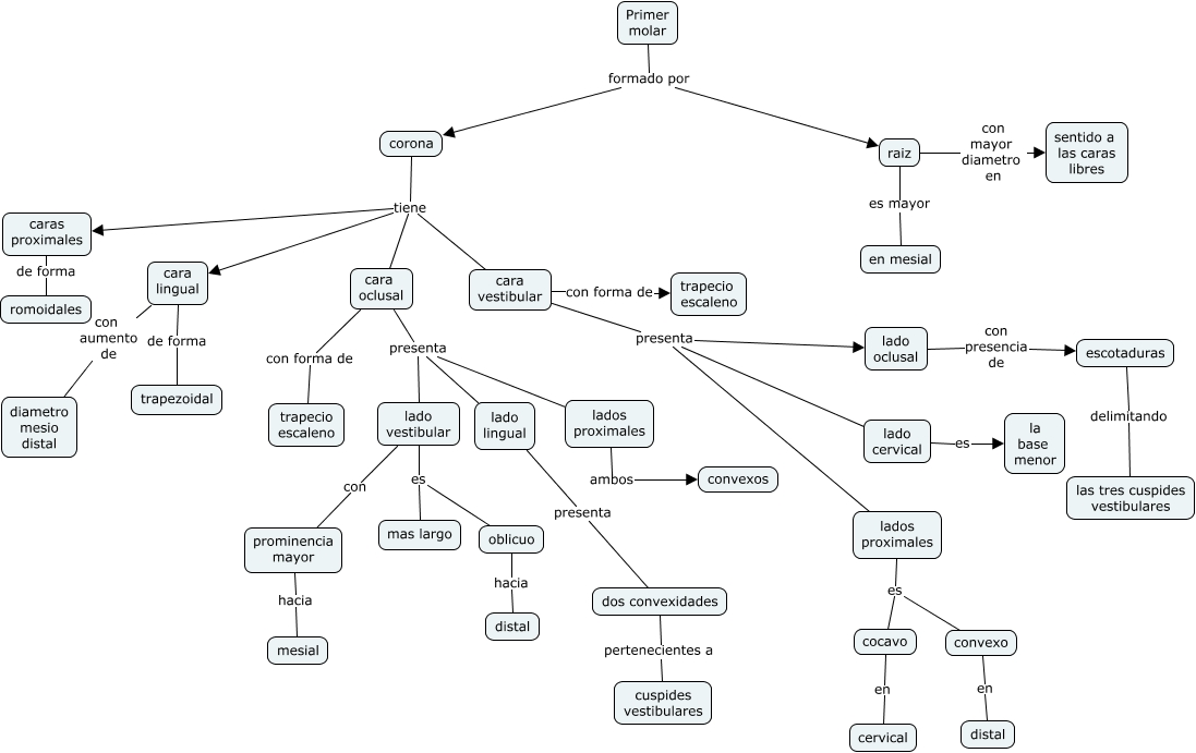
Este Cmap, tiene información relacionada con: primer molar inf, prominencia mayor hacia mesial, cara oclusal presenta lados proximales, lado vestibular es mas largo, cara oclusal con forma de trapecio escaleno, lado cervical es la base menor, Primer molar formado por raiz, lado vestibular con prominencia mayor, corona tiene caras proximales, corona tiene cara oclusal, cara oclusal presenta lado lingual, cara vestibular presenta lados proximales, Primer molar formado por corona, cara lingual con aumento de diametro mesio distal, corona tiene cara vestibular, lado oclusal con presencia de escotaduras, lado lingual presenta dos convexidades, cocavo en cervical, oblicuo hacia distal, cara vestibular presenta lado oclusal, raiz es mayor en mesial