WARNING:
JavaScript is turned OFF. None of the links on this concept map will
work until it is reactivated.
If you need help turning JavaScript On, click here.
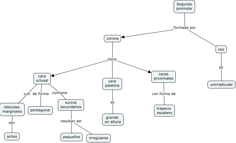
Este Cmap, tiene información relacionada con: segundo premolar, Segundo premolar formada por raiz, cara oclusal con rebordes marginales, Segundo premolar formada por corona, corona tiene cara palatina, cara oclusal de forma pentagonal, rebordes marginales son achos, raiz es unirradicular, cara oclusal contiene surcos secundarios, corona tiene caras proximales, caras proximales con forma de trapecio escaleno, corona tiene cara oclusal, surcos secundarios resultan ser pequeños, cara palatina es grande en altura, surcos secundarios resultan ser irregulares