WARNING:
JavaScript is turned OFF. None of the links on this concept map will
work until it is reactivated.
If you need help turning JavaScript On, click here.
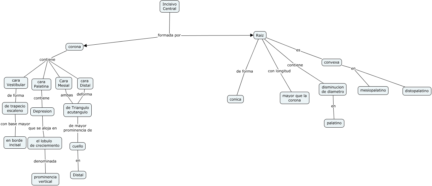
Este Cmap, tiene información relacionada con: incisivo central, de trapecio escaleno con base mayor en borde incisal, Raiz de forma conica, cuello en Distal, corona contiene cara Palatina, de Triangulo acutangulo de mayor prominencia de cuello, Depresion que se aloja en el lobulo de creciemiento, convexa en distopalatino, corona contiene Cara Mesial, Incisivo Central formada por corona, corona contiene cara Distal, Incisivo Central formada por Raiz, Cara Mesial ambas de Triangulo acutangulo, cara Palatina contiene Depresion, disminucion de diametro en palatino, cara Vestibular de forma de trapecio escaleno, convexa en mesiopalatino, Raiz con longitud mayor que la corona, cara Distal deforma de Triangulo acutangulo, corona contiene cara Vestibular, Raiz contiene disminucion de diametro