WARNING:
JavaScript is turned OFF. None of the links on this concept map will
work until it is reactivated.
If you need help turning JavaScript On, click here.
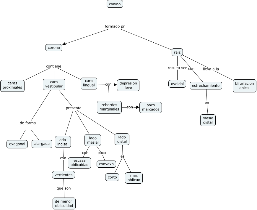
Este Cmap, tiene información relacionada con: canino inf, cara vestibular presenta lado distal, lado distal es mas oblicuo, vertientes que son de menor oblicuidad, corona contiene cara vestibular, cara vestibular de forma exagonal, corona contiene cara lingual, lado incisal con vertientes, corona contiene caras proximales, raiz lleva a la bifurfacion apical, raiz con estrechamiento, estrechamiento en mesio distal, raiz resulta ser ovoidal, cara lingual con rebordes marginales, cara vestibular presenta lado incisal, lado mesial con escasa oblicuidad, cara vestibular presenta lado mesial, canino formado pr raiz, canino formado pr corona, lado distal es corto, lado mesial poco convexo