WARNING:
JavaScript is turned OFF. None of the links on this concept map will
work until it is reactivated.
If you need help turning JavaScript On, click here.
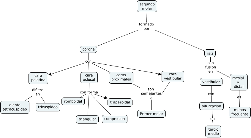
Este Cmap, tiene información relacionada con: segundo molar, raiz con fusion en mesial y distal, corona con cara oclusal, caras proximales son semejantes a Primer molar, cara oclusal con forma romboidal, vestibular con bifurcacion, cara palatina difiere en tricuspideo, corona con cara vestibular, corona con cara palatina, mesial y distal es menos frecuente, segundo molar formado por raiz, cara palatina difiere en diente tetracuspideo, cara vestibular son semejantes a Primer molar, segundo molar formado por corona, cara oclusal con forma triangular, raiz con fusion en vestibular, bifurcacion en tercio medio, cara oclusal con forma compresion, cara oclusal con forma trapezoidal, corona con caras proximales