WARNING:
JavaScript is turned OFF. None of the links on this concept map will
work until it is reactivated.
If you need help turning JavaScript On, click here.
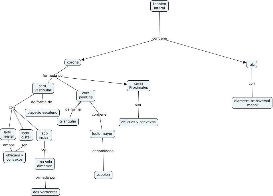
Este Cmap, tiene información relacionada con: Incisivo lateral, una sola direccion formada por dos vertientes, cara palatina de forma triangular, loulo mayor denominado espolon, lado mesial ambos oblicuos y convexos, corona formada por caras Proximales, caras Proximales son oblicuas y convexas, corona formada por cara vestibular, cara palatina de forma triangular, raiz con diametro transversal menor, Incisivo lateral contiene raiz, cara vestibular de forma de trapecio escaleno, cara vestibular con lado distal, corona formada por cara palatina, lado distal son oblicuos y convexos, cara vestibular con lado mesial, Incisivo lateral contiene corona, lado incisal con una sola direccion, cara vestibular con lado incisal, cara palatina contiene loulo mayor