WARNING:
JavaScript is turned OFF. None of the links on this concept map will
work until it is reactivated.
If you need help turning JavaScript On, click here.
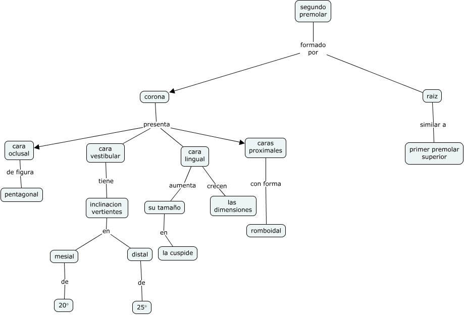
Este Cmap, tiene información relacionada con: Segundo premolar inf, corona presenta caras proximales, segundo premolar formado por corona, corona presenta cara oclusal, cara oclusal de figura pentagonal, su tamaño en la cuspide, raiz similar a primer premolar superior, cara lingual aumenta su tamaño, corona presenta cara lingual, segundo premolar formado por raiz, corona presenta cara vestibular, cara lingual crecen las dimensiones, inclinacion vertientes en mesial, inclinacion vertientes en distal, caras proximales con forma romboidal, distal de 25°, mesial de 20°, cara vestibular tiene inclinacion vertientes