WARNING:
JavaScript is turned OFF. None of the links on this concept map will
work until it is reactivated.
If you need help turning JavaScript On, click here.
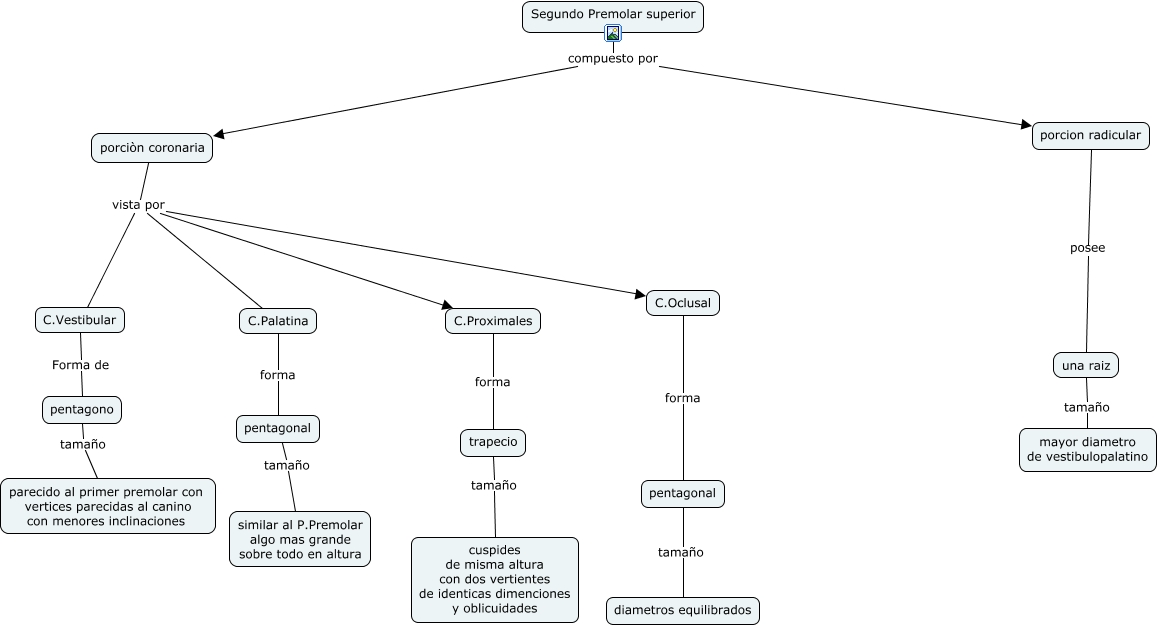
Este Cmap, tiene información relacionada con: segundo premolar superior, una raiz tamaño mayor diametro de vestibulopalatino, porciòn coronaria vista por C.Proximales, C.Vestibular Forma de pentagono, porciòn coronaria vista por C.Oclusal, porciòn coronaria vista por C.Palatina, C.Proximales forma trapecio, pentagono tamaño parecido al primer premolar con vertices parecidas al canino con menores inclinaciones, Segundo Premolar superior compuesto por porciòn coronaria, pentagonal tamaño diametros equilibrados, porcion radicular posee una raiz, trapecio tamaño cuspides de misma altura con dos vertientes de identicas dimenciones y oblicuidades, pentagonal tamaño similar al P.Premolar algo mas grande sobre todo en altura, C.Palatina forma pentagonal, porciòn coronaria vista por C.Vestibular, Segundo Premolar superior compuesto por porcion radicular, C.Oclusal forma pentagonal