WARNING:
JavaScript is turned OFF. None of the links on this concept map will
work until it is reactivated.
If you need help turning JavaScript On, click here.
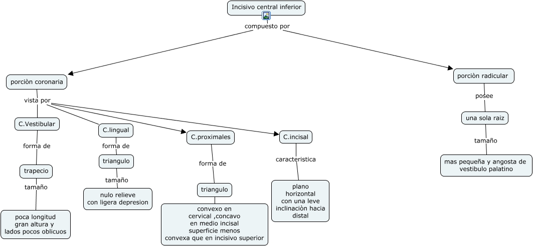
Este Cmap, tiene información relacionada con: incisivo central inferior, C.proximales forma de triangulo, porciòn coronaria vista por C.incisal, triangulo tamaño nulo relieve con ligera depresion, porciòn coronaria vista por C.lingual, C.incisal caracteristica plano horizontal con una leve inclinaciòn hacia distal, Incisivo central inferior compuesto por porciòn coronaria, porciòn coronaria vista por C.proximales, trapecio tamaño poca longitud gran altura y lados pocos oblicuos, triangulo tamaño convexo en cervical ,concavo en medio incisal superficie menos convexa que en incisivo superior, C.Vestibular forma de trapecio, una sola raiz tamaño mas pequeña y angosta de vestibulo palatino, porciòn coronaria vista por C.Vestibular, C.lingual forma de triangulo, Incisivo central inferior compuesto por porciòn radicular, porciòn radicular posee una sola raiz