WARNING:
JavaScript is turned OFF. None of the links on this concept map will
work until it is reactivated.
If you need help turning JavaScript On, click here.
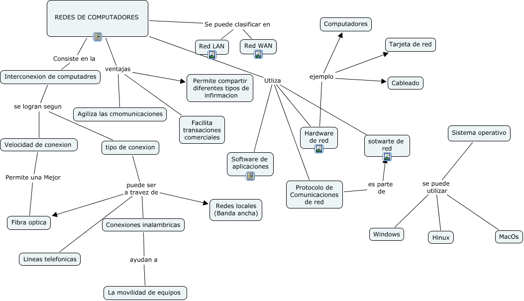
Este Cmap, tiene información relacionada con: ana maria, Protocolo de Comunicaciones de red es parte de sotwarte de red, REDES DE COMPUTADORES Se puede clasificar en Red WAN, REDES DE COMPUTADORES ventajas Permite compartir diferentes tipos de infirmacion, REDES DE COMPUTADORES ventajas Agiliza las cmomunicaciones, Sistema operativo se puede utilizar Hinux, tipo de conexion puede ser a travez de Redes locales (Banda ancha), tipo de conexion puede ser a travez de Lineas telefonicas, Interconexion de computadres se logran segun Velocidad de conexion, Hardware de red ejemplo Computadores, tipo de conexion puede ser a travez de Fibra optica, REDES DE COMPUTADORES Utliza ???, tipo de conexion puede ser a travez de Conexiones inalambricas, Conexiones inalambricas ayudan a La movilidad de equipos, REDES DE COMPUTADORES Utliza Software de aplicaciones, Hardware de red ejemplo Cableado, Hardware de red ejemplo Tarjeta de red, Velocidad de conexion Permite una Mejor Fibra optica, REDES DE COMPUTADORES Utliza Protocolo de Comunicaciones de red, Sistema operativo se puede utilizar MacOs, Sistema operativo se puede utilizar Windows