WARNING:
JavaScript is turned OFF. None of the links on this concept map will
work until it is reactivated.
If you need help turning JavaScript On, click here.
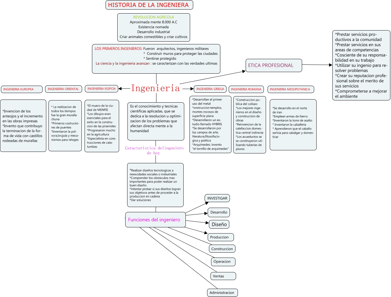
Este Cmap, tiene información relacionada con: Mapa conceptual historia a la ingenieria,julian cometa, ETICA PROFESIONAL ???? *Prestar servicios pro- ductivos a la comunidad *Prestar servicios en sus areas de competencias *Cosciente de su responsa- bilidad en su trabajo *Utilizar su ingenio para re- solver problemas *Crear su reputacion profe- sional sobre el merito de sus servicios *Comprometerse a mejorar el ambiente, Funciones del ingeniero ???? Ventas, Funciones del ingeniero ???? Produccion, Funciones del ingeniero ???? Operacion, LOS PRIMEROS INGENIEROS: Fueron arquitectos, ingenieros militares * Construir muros para proteger las ciudades * Sentirse protegido La ciencia y la ingenieria avanzan : se caracterizan con las verdades ultimas Ingenieria INGENIERIA GRIEGA, Es el conocimiento y tecnicas cientificas aplicadas, que se dedica a la resolucion u optimi- zacion de los problemas que afectan directa mente a la humanidad Caracteristica delingeniero de hoy *Realizar diseños tecnologicas a nesecidades sociales o indsutriales *Comprender los obstaculos mas importantes para poder realizar un buen diseño *Intentar probar si sus diseños logran sus objetivos antes de proceder a la produccion en cadena *Dar soluciones, Funciones del ingeniero ???? INVESTIGAR, Funciones del ingeniero ???? Administracion, Es el conocimiento y tecnicas cientificas aplicadas, que se dedica a la resolucion u optimi- zacion de los problemas que afectan directa mente a la humanidad Caracteristica delingeniero de hoy *Realizar diseños tecnologicas a nesecidades sociales o indsutriales *Comprender los obstaculos mas importantes para poder realizar un buen diseño *Intentar probar si sus diseños logran sus objetivos antes de proceder a la produccion en cadena *Dar soluciones, Funciones del ingeniero ???? Construccion, *Realizar diseños tecnologicas a nesecidades sociales o indsutriales *Comprender los obstaculos mas importantes para poder realizar un buen diseño *Intentar probar si sus diseños logran sus objetivos antes de proceder a la produccion en cadena *Dar soluciones ???? Funciones del ingeniero, LOS PRIMEROS INGENIEROS: Fueron arquitectos, ingenieros militares * Construir muros para proteger las ciudades * Sentirse protegido La ciencia y la ingenieria avanzan : se caracterizan con las verdades ultimas Ingenieria Es el conocimiento y tecnicas cientificas aplicadas, que se dedica a la resolucion u optimi- zacion de los problemas que afectan directa mente a la humanidad, LOS PRIMEROS INGENIEROS: Fueron arquitectos, ingenieros militares * Construir muros para proteger las ciudades * Sentirse protegido La ciencia y la ingenieria avanzan : se caracterizan con las verdades ultimas Ingenieria INGENIERIA EGIPCIA, Funciones del ingeniero ???? Desarrollo, Funciones del ingeniero ???? Diseño, LOS PRIMEROS INGENIEROS: Fueron arquitectos, ingenieros militares * Construir muros para proteger las ciudades * Sentirse protegido La ciencia y la ingenieria avanzan : se caracterizan con las verdades ultimas Ingenieria ETICA PROFESIONAL