WARNING:
JavaScript is turned OFF. None of the links on this concept map will
work until it is reactivated.
If you need help turning JavaScript On, click here.
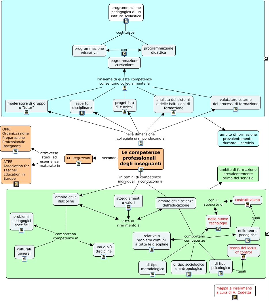
Questa Cmap, creata con IHMC CmapTools, contiene informazioni relative a: Funzione docente, Le competenze professionali degli insegnanti in temini di competenze individuali riconducono a ambito delle scienze dell'educazione, Le competenze professionali degli insegnanti secondo M. Reguzzoni, pogrammazione curricolare con programmazione educativa, ???? ???? ambito di formazione prevalentemente prima del servizio, Le competenze professionali degli insegnanti in temini di competenze individuali riconducono a ambito delle discipline, programmazione didattica costituisce programmazione pedagogica di un istituto scolastico, pogrammazione curricolare con programmazione didattica, ambito delle discipline comportano competenze in problemi pedagogici specifici, nelle teorie pedagiche quali costruttivismo, Le competenze professionali degli insegnanti nella dimensione collegiale si rinconducono a analista dei sistemi o delle istituzioni di formazione, ambito delle scienze dell'educazione comportano competenze relative a problemi comuni a tutte le discipline, M. Reguzzoni attraverso studi ed esperienze maturate in ATEE Association for Teacher Education in Europe, analista dei sistemi o delle istituzioni di formazione l'insieme di queste competenze consentono collegialmente la pogrammazione curricolare, di tipo metodologico comportano competenze relative a problemi comuni a tutte le discipline, valutatore esterno dei processi di formazione l'insieme di queste competenze consentono collegialmente la pogrammazione curricolare, Le competenze professionali degli insegnanti nella dimensione collegiale si rinconducono a valutatore esterno dei processi di formazione, ambito delle scienze dell'educazione viste in riferimento a atteggiamenti e valori, ambito delle scienze dell'educazione comportano competenze nelle nuove tecnologie, nelle nuove tecnologie con il supporto di costruttivismo, Le competenze professionali degli insegnanti nella dimensione collegiale si rinconducono a progettista di curricoli