WARNING:
JavaScript is turned OFF. None of the links on this concept map will
work until it is reactivated.
If you need help turning JavaScript On, click here.
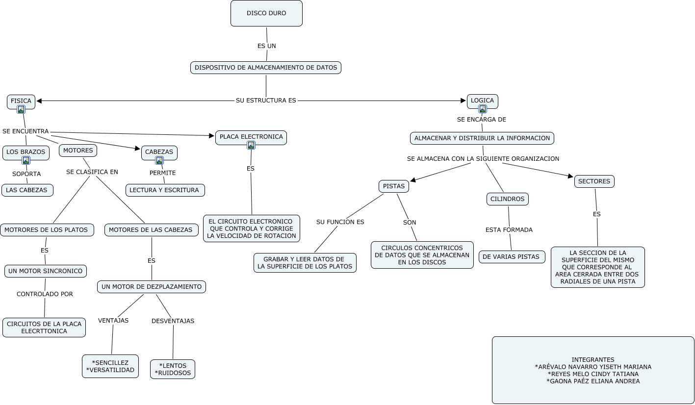
Este Cmap, tiene información relacionada con: MAPA CONCEPTUAL, CABEZAS PERMITE LECTURA Y ESCRITURA, UN MOTOR DE DEZPLAZAMIENTO VENTAJAS *SENCILLEZ *VERSATILIDAD, ALMACENAR Y DISTRIBUIR LA INFORMACION SE ALMACENA CON LA SIGUIENTE ORGANIZACION SECTORES, DISPOSITIVO DE ALMACENAMIENTO DE DATOS SU ESTRUCTURA ES LOGICA, UN MOTOR SINCRONICO CONTROLADO POR CIRCUITOS DE LA PLACA ELECRTTONICA, PISTAS SU FUNCION ES GRABAR Y LEER DATOS DE LA SUPERFICIE DE LOS PLATOS, FISICA SE ENCUENTRA MOTORES, ALMACENAR Y DISTRIBUIR LA INFORMACION SE ALMACENA CON LA SIGUIENTE ORGANIZACION CILINDROS, LOS BRAZOS SOPORTA LAS CABEZAS, MOTORES SE CLASIFICA EN MOTORES DE LAS CABEZAS, MOTRORES DE LOS PLATOS ES UN MOTOR SINCRONICO, UN MOTOR DE DEZPLAZAMIENTO DESVENTAJAS *LENTOS *RUIDOSOS, LOGICA SE ENCARGA DE ALMACENAR Y DISTRIBUIR LA INFORMACION, CILINDROS ESTA FORMADA DE VARIAS PISTAS, PISTAS SON CIRCULOS CONCENTRICOS DE DATOS QUE SE ALMACENAN EN LOS DISCOS, FISICA SE ENCUENTRA CABEZAS, DISCO DURO ES UN DISPOSITIVO DE ALMACENAMIENTO DE DATOS, PLACA ELECTRONICA ES EL CIRCUITO ELECTRONICO QUE CONTROLA Y CORRIGE LA VELOCIDAD DE ROTACION, SECTORES ES LA SECCION DE LA SUPERFICIE DEL MISMO QUE CORRESPONDE AL AREA CERRADA ENTRE DOS RADIALES DE UNA PISTA, FISICA SE ENCUENTRA PLACA ELECTRONICA