WARNING:
JavaScript is turned OFF. None of the links on this concept map will
work until it is reactivated.
If you need help turning JavaScript On, click here.
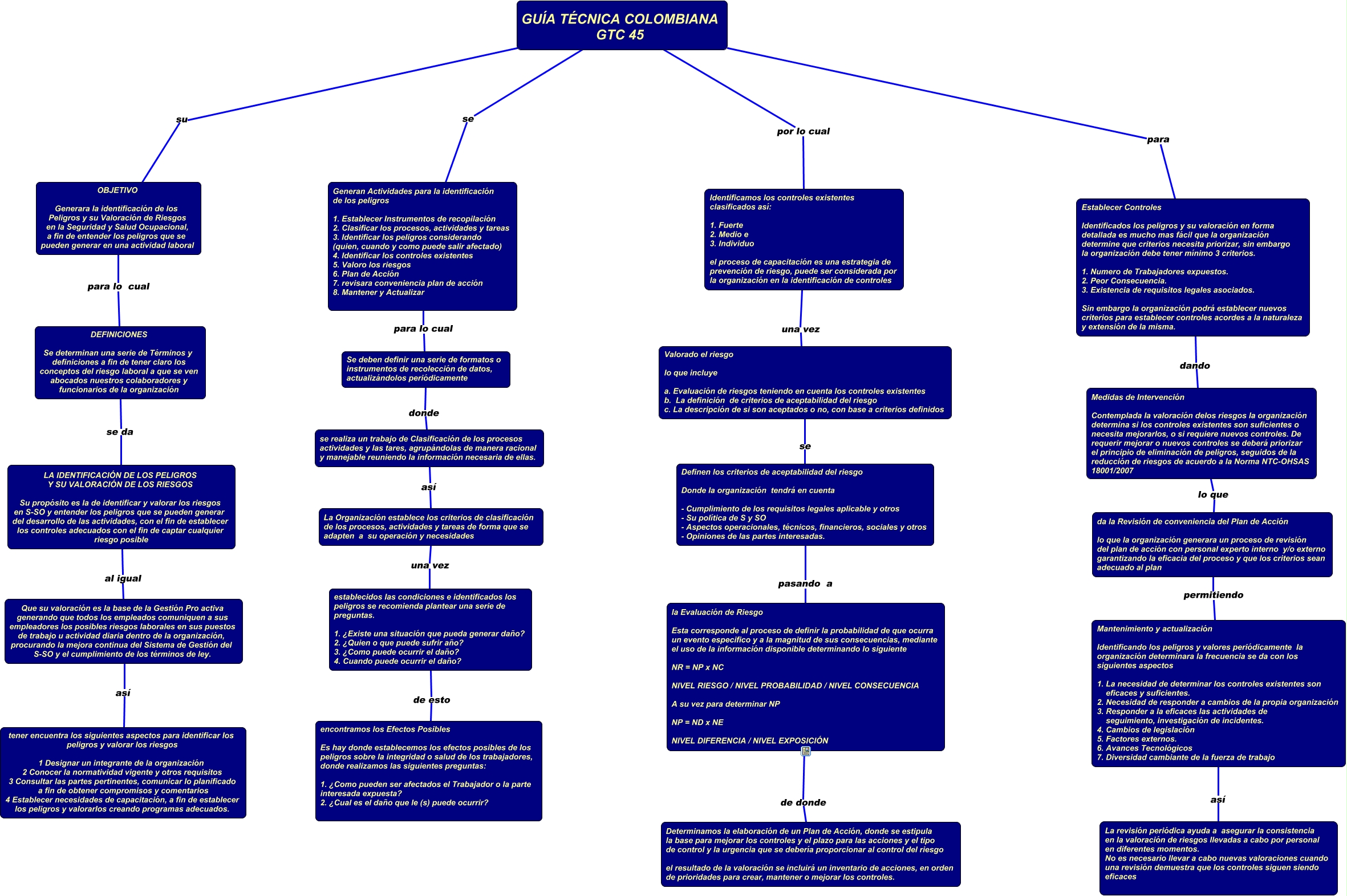
Este Cmap, tiene información relacionada con: Guia Tecnica Colombia GTC45, Establecer Controles Identificados los peligros y su valoración en forma detallada es mucho mas fácil que la organización determine que criterios necesita priorizar, sin embargo la organización debe tener mínimo 3 criterios. 1. Numero de Trabajadores expuestos. 2. Peor Consecuencia. 3. Existencia de requisitos legales asociados. Sin embargo la organización podrá establecer nuevos criterios para establecer controles acordes a la naturaleza y extensión de la misma. dando Medidas de Intervención Contemplada la valoración delos riesgos la organización determina si los controles existentes son suficientes o necesita mejorarlos, o si requiere nuevos controles. De requerir mejorar o nuevos controles se deberá priorizar el principio de eliminación de peligros, seguidos de la reducción de riesgos de acuerdo a la Norma NTC-OHSAS 18001/2007, Medidas de Intervención Contemplada la valoración delos riesgos la organización determina si los controles existentes son suficientes o necesita mejorarlos, o si requiere nuevos controles. De requerir mejorar o nuevos controles se deberá priorizar el principio de eliminación de peligros, seguidos de la reducción de riesgos de acuerdo a la Norma NTC-OHSAS 18001/2007 lo que da la Revisión de conveniencia del Plan de Acción lo que la organización generara un proceso de revisión del plan de acción con personal experto interno y/o externo garantizando la eficacia del proceso y que los criterios sean adecuado al plan, GUÍA TÉCNICA COLOMBIANA GTC 45 se Generan Actividades para la identificación de los peligros 1. Establecer Instrumentos de recopilación 2. Clasificar los procesos, actividades y tareas 3. Identificar los peligros considerando (quien, cuando y como puede salir afectado) 4. Identificar los controles existentes 5. Valoro los riesgos 6. Plan de Acción 7. revisara conveniencia plan de acción 8. Mantener y Actualizar, Valorado el riesgo lo que incluye a. Evaluación de riesgos teniendo en cuenta los controles existentes b. La definición de criterios de aceptabilidad del riesgo c. La descripción de si son aceptados o no, con base a criterios definidos se Definen los criterios de aceptabilidad del riesgo Donde la organización tendrá en cuenta - Cumplimiento de los requisitos legales aplicable y otros - Su política de S y SO - Aspectos operacionales, técnicos, financieros, sociales y otros - Opiniones de las partes interesadas., DEFINICIONES Se determinan una serie de Términos y definiciones a fin de tener claro los conceptos del riesgo laboral a que se ven abocados nuestros colaboradores y funcionarios de la organización se da LA IDENTIFICACIÓN DE LOS PELIGROS Y SU VALORACIÓN DE LOS RIESGOS Su propósito es la de identificar y valorar los riesgos en S-SO y entender los peligros que se pueden generar del desarrollo de las actividades, con el fin de establecer los controles adecuados con el fin de captar cualquier riesgo posible, da la Revisión de conveniencia del Plan de Acción lo que la organización generara un proceso de revisión del plan de acción con personal experto interno y/o externo garantizando la eficacia del proceso y que los criterios sean adecuado al plan permitiendo Mantenimiento y actualización Identificando los peligros y valores periódicamente la organización determinara la frecuencia se da con los siguientes aspectos 1. La necesidad de determinar los controles existentes son eficaces y suficientes. 2. Necesidad de responder a cambios de la propia organización 3. Responder a la eficaces las actividades de seguimiento, investigación de incidentes. 4. Cambios de legislación 5. Factores externos. 6. Avances Tecnológicos 7. Diversidad cambiante de la fuerza de trabajo, GUÍA TÉCNICA COLOMBIANA GTC 45 para Establecer Controles Identificados los peligros y su valoración en forma detallada es mucho mas fácil que la organización determine que criterios necesita priorizar, sin embargo la organización debe tener mínimo 3 criterios. 1. Numero de Trabajadores expuestos. 2. Peor Consecuencia. 3. Existencia de requisitos legales asociados. Sin embargo la organización podrá establecer nuevos criterios para establecer controles acordes a la naturaleza y extensión de la misma., Definen los criterios de aceptabilidad del riesgo Donde la organización tendrá en cuenta - Cumplimiento de los requisitos legales aplicable y otros - Su política de S y SO - Aspectos operacionales, técnicos, financieros, sociales y otros - Opiniones de las partes interesadas. pasando a la Evaluación de Riesgo Esta corresponde al proceso de definir la probabilidad de que ocurra un evento especifico y a la magnitud de sus consecuencias, mediante el uso de la información disponible determinando lo siguiente NR = NP x NC NIVEL RIESGO / NIVEL PROBABILIDAD / NIVEL CONSECUENCIA A su vez para determinar NP NP = ND x NE NIVEL DIFERENCIA / NIVEL EXPOSICIÓN, Que su valoración es la base de la Gestión Pro activa generando que todos los empleados comuniquen a sus empleadores los posibles riesgos laborales en sus puestos de trabajo u actividad diaria dentro de la organización, procurando la mejora continua del Sistema de Gestión del S-SO y el cumplimiento de los términos de ley. así tener encuentra los siguientes aspectos para identificar los peligros y valorar los riesgos 1 Designar un integrante de la organización 2 Conocer la normatividad vigente y otros requisitos 3 Consultar las partes pertinentes, comunicar lo planificado a fin de obtener compromisos y comentarios 4 Establecer necesidades de capacitación, a fin de establecer los peligros y valorarlos creando programas adecuados., OBJETIVO Generara la identificación de los Peligros y su Valoración de Riesgos en la Seguridad y Salud Ocupacional, a fin de entender los peligros que se pueden generar en una actividad laboral para lo cual DEFINICIONES Se determinan una serie de Términos y definiciones a fin de tener claro los conceptos del riesgo laboral a que se ven abocados nuestros colaboradores y funcionarios de la organización, GUÍA TÉCNICA COLOMBIANA GTC 45 su OBJETIVO Generara la identificación de los Peligros y su Valoración de Riesgos en la Seguridad y Salud Ocupacional, a fin de entender los peligros que se pueden generar en una actividad laboral, GUÍA TÉCNICA COLOMBIANA GTC 45 por lo cual Identificamos los controles existentes clasificados así: 1. Fuerte 2. Medio e 3. Individuo el proceso de capacitación es una estrategia de prevención de riesgo, puede ser considerada por la organización en la identificación de controles, Generan Actividades para la identificación de los peligros 1. Establecer Instrumentos de recopilación 2. Clasificar los procesos, actividades y tareas 3. Identificar los peligros considerando (quien, cuando y como puede salir afectado) 4. Identificar los controles existentes 5. Valoro los riesgos 6. Plan de Acción 7. revisara conveniencia plan de acción 8. Mantener y Actualizar para lo cual Se deben definir una serie de formatos o instrumentos de recolección de datos, actualizándolos periódicamente, establecidos las condiciones e identificados los peligros se recomienda plantear una serie de preguntas. 1. ¿Existe una situación que pueda generar daño? 2. ¿Quien o que puede sufrir año? 3. ¿Como puede ocurrir el daño? 4. Cuando puede ocurrir el daño? de esto encontramos los Efectos Posibles Es hay donde establecemos los efectos posibles de los peligros sobre la integridad o salud de los trabajadores, donde realizamos las siguientes preguntas: 1. ¿Como pueden ser afectados el Trabajador o la parte interesada expuesta? 2. ¿Cual es el daño que le (s) puede ocurrir?, la Evaluación de Riesgo Esta corresponde al proceso de definir la probabilidad de que ocurra un evento especifico y a la magnitud de sus consecuencias, mediante el uso de la información disponible determinando lo siguiente NR = NP x NC NIVEL RIESGO / NIVEL PROBABILIDAD / NIVEL CONSECUENCIA A su vez para determinar NP NP = ND x NE NIVEL DIFERENCIA / NIVEL EXPOSICIÓN de donde Determinamos la elaboración de un Plan de Acción, donde se estipula la base para mejorar los controles y el plazo para las acciones y el tipo de control y la urgencia que se debería proporcionar al control del riesgo el resultado de la valoración se incluirá un inventario de acciones, en orden de prioridades para crear, mantener o mejorar los controles., se realiza un trabajo de Clasificación de los procesos actividades y las tares, agrupándolas de manera racional y manejable reuniendo la información necesaria de ellas. así La Organización establece los criterios de clasificación de los procesos, actividades y tareas de forma que se adapten a su operación y necesidades, La Organización establece los criterios de clasificación de los procesos, actividades y tareas de forma que se adapten a su operación y necesidades una vez establecidos las condiciones e identificados los peligros se recomienda plantear una serie de preguntas. 1. ¿Existe una situación que pueda generar daño? 2. ¿Quien o que puede sufrir año? 3. ¿Como puede ocurrir el daño? 4. Cuando puede ocurrir el daño?, Mantenimiento y actualización Identificando los peligros y valores periódicamente la organización determinara la frecuencia se da con los siguientes aspectos 1. La necesidad de determinar los controles existentes son eficaces y suficientes. 2. Necesidad de responder a cambios de la propia organización 3. Responder a la eficaces las actividades de seguimiento, investigación de incidentes. 4. Cambios de legislación 5. Factores externos. 6. Avances Tecnológicos 7. Diversidad cambiante de la fuerza de trabajo así La revisión periódica ayuda a asegurar la consistencia en la valoración de riesgos llevadas a cabo por personal en diferentes momentos. No es necesario llevar a cabo nuevas valoraciones cuando una revisión demuestra que los controles siguen siendo eficaces, LA IDENTIFICACIÓN DE LOS PELIGROS Y SU VALORACIÓN DE LOS RIESGOS Su propósito es la de identificar y valorar los riesgos en S-SO y entender los peligros que se pueden generar del desarrollo de las actividades, con el fin de establecer los controles adecuados con el fin de captar cualquier riesgo posible al igual Que su valoración es la base de la Gestión Pro activa generando que todos los empleados comuniquen a sus empleadores los posibles riesgos laborales en sus puestos de trabajo u actividad diaria dentro de la organización, procurando la mejora continua del Sistema de Gestión del S-SO y el cumplimiento de los términos de ley., Se deben definir una serie de formatos o instrumentos de recolección de datos, actualizándolos periódicamente donde se realiza un trabajo de Clasificación de los procesos actividades y las tares, agrupándolas de manera racional y manejable reuniendo la información necesaria de ellas.