WARNING:
JavaScript is turned OFF. None of the links on this concept map will
work until it is reactivated.
If you need help turning JavaScript On, click here.
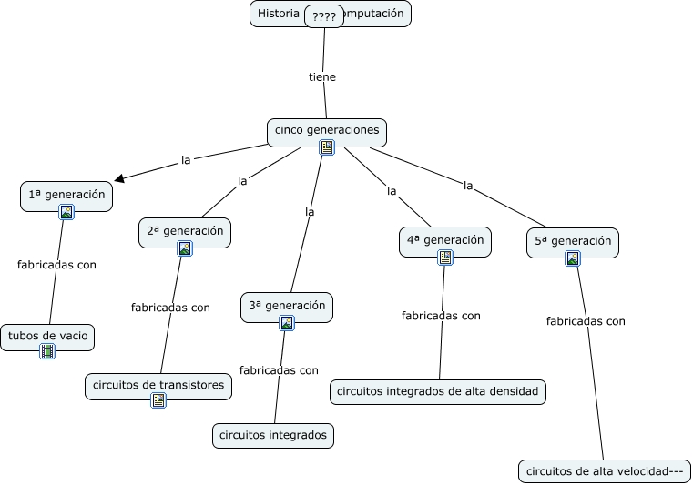
Este Cmap, tiene información relacionada con: mapa conceptual de la computación, cinco generaciones la 3ª generación, 5ª generación fabricadas con circuitos de alta velocidad---, 1ª generación fabricadas con tubos de vacio, cinco generaciones la 4ª generación, cinco generaciones la 1ª generación, 3ª generación fabricadas con circuitos integrados, 4ª generación fabricadas con circuitos integrados de alta densidad, 2ª generación fabricadas con circuitos de transistores, cinco generaciones la 5ª generación, cinco generaciones la 2ª generación, ???? tiene cinco generaciones