WARNING:
JavaScript is turned OFF. None of the links on this concept map will
work until it is reactivated.
If you need help turning JavaScript On, click here.
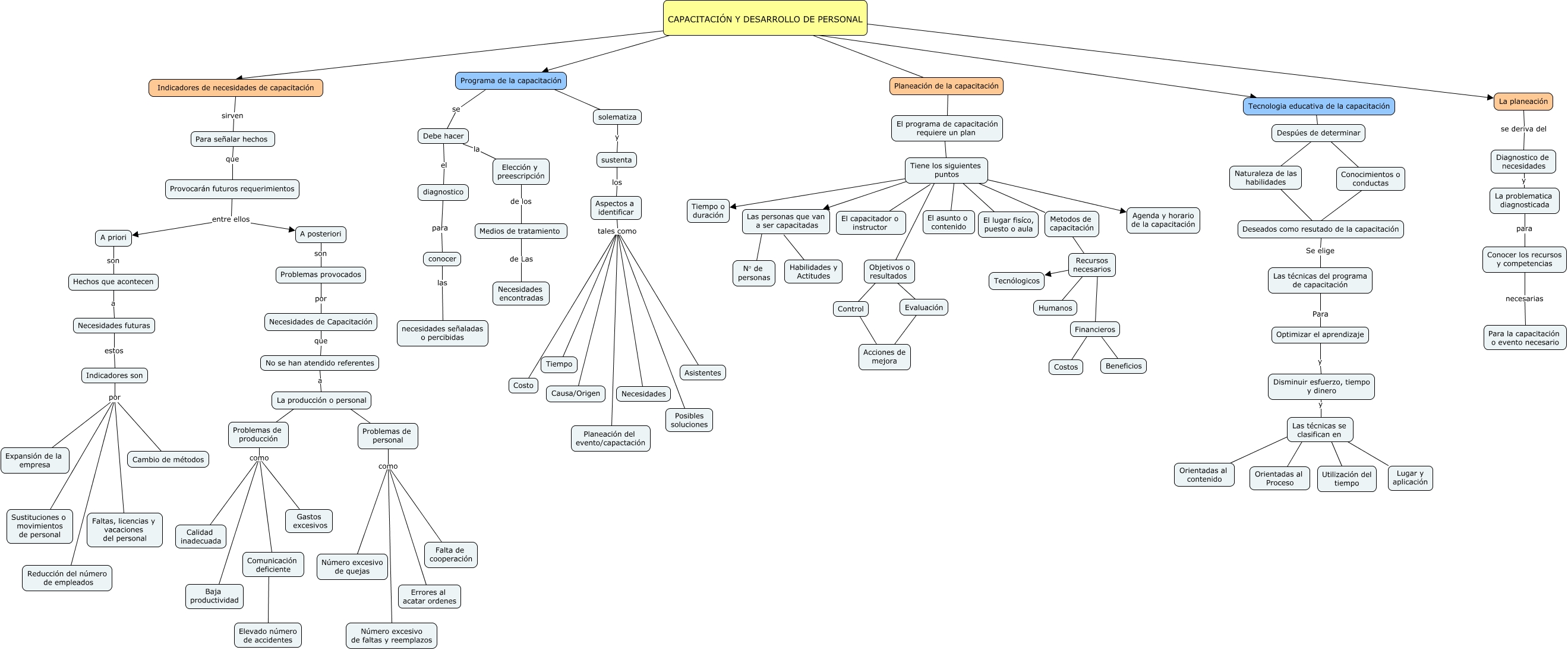
Este Cmap, tiene información relacionada con: CAPACITACIÓN, CAPACITACIÓN Y DESARROLLO DE PERSONAL ???? Indicadores de necesidades de capacitación, Tiene los siguientes puntos ???? El asunto o contenido, Problemas provocados por Necesidades de Capacitación, Tiene los siguientes puntos ???? Tiempo o duración, Tiene los siguientes puntos ???? El lugar fisíco, puesto o aula, Disminuir esfuerzo, tiempo y dinero y Las técnicas se clasifican en, Problemas de producción como Baja productividad, Optimizar el aprendizaje y Disminuir esfuerzo, tiempo y dinero, Medios de tratamiento de Las Necesidades encontradas, Indicadores de necesidades de capacitación sirven Para señalar hechos, solematiza y sustenta, Tiene los siguientes puntos ???? Objetivos o resultados, sustenta los Aspectos a identificar, CAPACITACIÓN Y DESARROLLO DE PERSONAL ???? La planeación, Las personas que van a ser capacitadas ???? Habilidades y Actitudes, La producción o personal ???? Problemas de personal, Recursos necesarios ???? Financieros, Tiene los siguientes puntos ???? El capacitador o instructor, Las técnicas se clasifican en ???? Orientadas al Proceso, Necesidades futuras estos Indicadores son