WARNING:
JavaScript is turned OFF. None of the links on this concept map will
work until it is reactivated.
If you need help turning JavaScript On, click here.
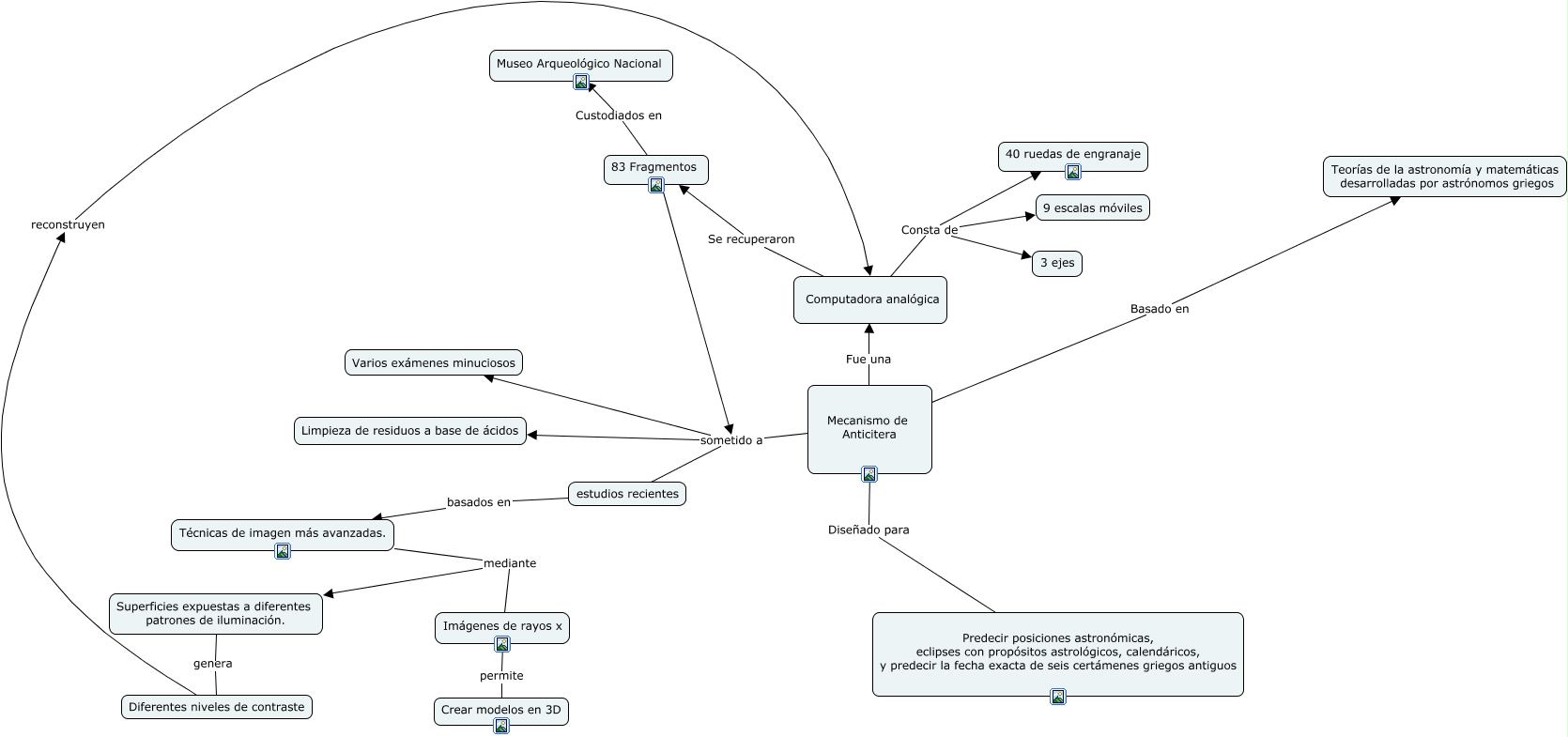
Este Cmap, tiene información relacionada con: Mecanismo Anticitera revisado final, 83 Fragmentos sometido a estudios recientes, Mecanismo de Anticitera Diseñado para Predecir posiciones astronómicas, eclipses con propósitos astrológicos, calendáricos, y predecir la fecha exacta de seis certámenes griegos antiguos, Mecanismo de Anticitera sometido a Varios exámenes minuciosos, 83 Fragmentos Custodiados en Museo Arqueológico Nacional, Diferentes niveles de contraste reconstruyen Computadora analógica, Superficies expuestas a diferentes patrones de iluminación. genera Diferentes niveles de contraste, Imágenes de rayos x permite Crear modelos en 3D, Técnicas de imagen más avanzadas. mediante Imágenes de rayos x, estudios recientes basados en Técnicas de imagen más avanzadas., Computadora analógica Consta de 40 ruedas de engranaje, 83 Fragmentos sometido a Varios exámenes minuciosos, Técnicas de imagen más avanzadas. mediante Superficies expuestas a diferentes patrones de iluminación., Mecanismo de Anticitera sometido a estudios recientes, Mecanismo de Anticitera Fue una Computadora analógica, Computadora analógica Consta de 3 ejes, Mecanismo de Anticitera Basado en Teorías de la astronomía y matemáticas desarrolladas por astrónomos griegos, 83 Fragmentos sometido a Limpieza de residuos a base de ácidos, Computadora analógica Se recuperaron 83 Fragmentos, Mecanismo de Anticitera sometido a Limpieza de residuos a base de ácidos, Computadora analógica Consta de 9 escalas móviles