WARNING:
JavaScript is turned OFF. None of the links on this concept map will
work until it is reactivated.
If you need help turning JavaScript On, click here.
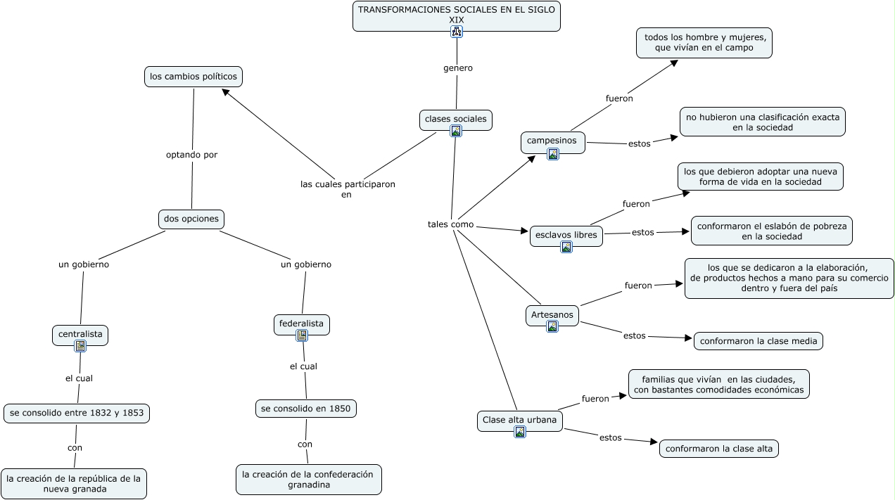
Este Cmap, tiene información relacionada con: transformaciones sociales Siglo XIX, los cambios políticos optando por dos opciones, Clase alta urbana estos conformaron la clase alta, clases sociales tales como campesinos, se consolido entre 1832 y 1853 con la creación de la república de la nueva granada, Artesanos fueron los que se dedicaron a la elaboración, de productos hechos a mano para su comercio dentro y fuera del país, esclavos libres estos conformaron el eslabón de pobreza en la sociedad, centralista el cual se consolido entre 1832 y 1853, dos opciones un gobierno federalista, Clase alta urbana fueron familias que vivían en las ciudades, con bastantes comodidades económicas, clases sociales tales como esclavos libres, clases sociales tales como Artesanos, se consolido en 1850 con la creación de la confederación granadina, clases sociales las cuales participaron en los cambios políticos, clases sociales tales como Clase alta urbana, esclavos libres fueron los que debieron adoptar una nueva forma de vida en la sociedad, federalista el cual se consolido en 1850, campesinos fueron todos los hombre y mujeres, que vivían en el campo, TRANSFORMACIONES SOCIALES EN EL SIGLO XIX genero clases sociales, Artesanos estos conformaron la clase media, dos opciones un gobierno centralista