WARNING:
JavaScript is turned OFF. None of the links on this concept map will
work until it is reactivated.
If you need help turning JavaScript On, click here.
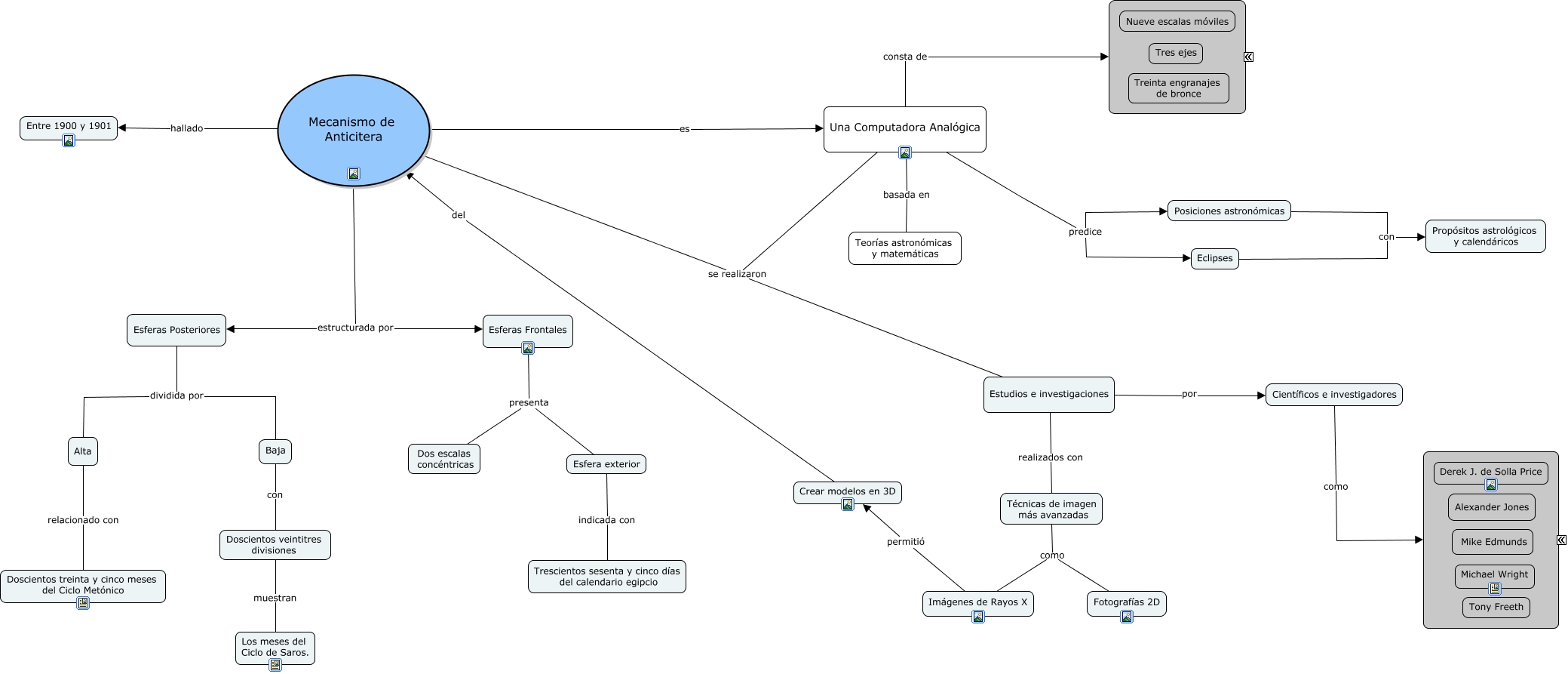
Este Cmap, tiene información relacionada con: Mecanismo de anticitera, Una Computadora Analógica basada en Teorías astronómicas y matemáticas, Mecanismo de Anticitera se realizaron Estudios e investigaciones, Baja con Doscientos veintitres divisiones, Eclipses con Propósitos astrológicos y calendáricos, Imágenes de Rayos X permitió Crear modelos en 3D, Una Computadora Analógica se realizaron Estudios e investigaciones, Mecanismo de Anticitera estructurada por Esferas Frontales, Alta relacionado con Doscientos treinta y cinco meses del Ciclo Metónico, Crear modelos en 3D del Mecanismo de Anticitera, Una Computadora Analógica predice Eclipses, Científicos e investigadores como ????, Posiciones astronómicas con Propósitos astrológicos y calendáricos, Esferas Posteriores dividida por Baja, Mecanismo de Anticitera estructurada por Esferas Posteriores, Estudios e investigaciones realizados con Técnicas de imagen más avanzadas, Una Computadora Analógica consta de ????, Mecanismo de Anticitera hallado Entre 1900 y 1901, Esfera exterior presenta Dos escalas concéntricas, Esferas Frontales presenta Dos escalas concéntricas, Una Computadora Analógica predice Posiciones astronómicas