WARNING:
JavaScript is turned OFF. None of the links on this concept map will
work until it is reactivated.
If you need help turning JavaScript On, click here.
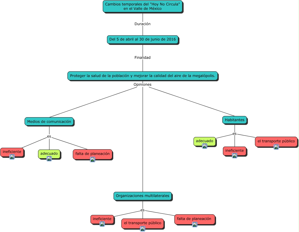
Este Cmap, tiene información relacionada con: Mapa mental de la implementación del programa Hoy No Circula, Medios de comunicación es ineficiente, Medios de comunicación es falta de planeación, Organizaciones multilaterales es falta de planeación, Habitantes es adecuado, Medios de comunicación es adecuado, el transporte público es falta de planeación, Proteger la salud de la población y mejorar la calidad del aire de la megalópolis. Finalidad Del 5 de abril al 30 de junio de 2016, Proteger la salud de la población y mejorar la calidad del aire de la megalópolis. Opiniones Medios de comunicación, Del 5 de abril al 30 de junio de 2016 Duración Cambios temporales del "Hoy No Circula" en el Valle de México, el transporte público es ineficiente, Proteger la salud de la población y mejorar la calidad del aire de la megalópolis. Opiniones Organizaciones multilaterales, Proteger la salud de la población y mejorar la calidad del aire de la megalópolis. Opiniones Habitantes, Habitantes es ineficiente, Habitantes es el transporte público, Organizaciones multilaterales es ineficiente