WARNING:
JavaScript is turned OFF. None of the links on this concept map will
work until it is reactivated.
If you need help turning JavaScript On, click here.
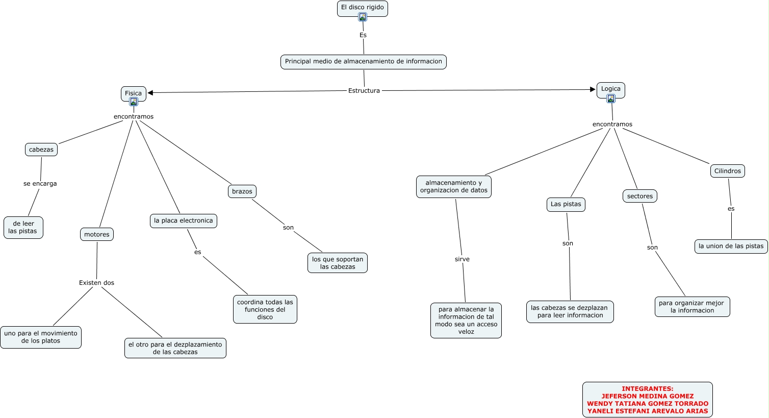
Este Cmap, tiene información relacionada con: MAPA CONCEPTUAL DISCO DURO, Las pistas son las cabezas se dezplazan para leer informacion, Logica encontramos Las pistas, motores Existen dos uno para el movimiento de los platos, brazos son los que soportan las cabezas, la placa electronica es coordina todas las funciones del disco, Cilindros es la union de las pistas, Principal medio de almacenamiento de informacion Estructura Fisica, almacenamiento y organizacion de datos sirve para almacenar la informacion de tal modo sea un acceso veloz, sectores son para organizar mejor la informacion, Logica encontramos sectores, motores Existen dos el otro para el dezplazamiento de las cabezas, Fisica encontramos cabezas, Fisica encontramos la placa electronica, cabezas se encarga de leer las pistas, El disco rigido Es Principal medio de almacenamiento de informacion, Fisica encontramos motores, Logica encontramos almacenamiento y organizacion de datos, Principal medio de almacenamiento de informacion Estructura Logica, Fisica encontramos brazos, Logica encontramos Cilindros