WARNING:
JavaScript is turned OFF. None of the links on this concept map will
work until it is reactivated.
If you need help turning JavaScript On, click here.
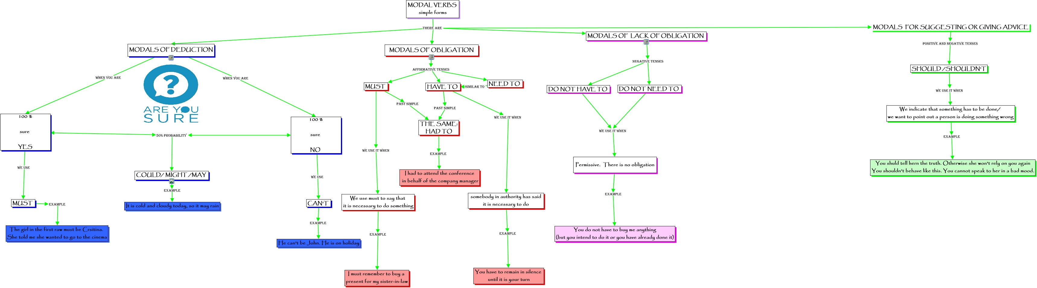
Este Cmap, tiene información relacionada con: MODAL VERBS 3º ESO, MODALS OF LACK OF OBLIGATION NEGATIVE TENSES DO NOT HAVE TO, MODALS OF OBLIGATION AFFIRMATIVE TENSES NEED TO, DO NOT NEED TO WE USE IT WHEN Permissive. There is no obligation, MODALS OF DEDUCTION when you are 100 % sure YES, HAVE TO WE USE IT WHEN somebody in authority has said it is necessary to do, HAVE TO PAST SIMPLE THE SAME: HAD TO, NEED TO SIMILAR TO HAVE TO, MODAL VERBS simple forms there are MODALS OF DEDUCTION, MODALS FOR SUGGESTING OR GIVING ADVICE positive and negative tenses SHOULD /SHOULDN'T, DO NOT HAVE TO WE USE IT WHEN Permissive. There is no obligation, Permissive. There is no obligation example You do not have to buy me anything (but you intend to do it or you have already done it), MUST EXAMPLE The girl in the first raw must be Crsitina. She told me she wanted to go to the cinema, CAN'T example He can't be John. He is on holiday, MODALS OF OBLIGATION AFFIRMATIVE TENSES HAVE TO, 100 % sure YES 50% probability 100 % sure NO, COULD/ MIGHT /MAY example It is cold and cloudy today, so it may rain, MUST WE USE IT WHEN We use must to say that it is necessary to do something, 100 % sure YES we use MUST, We indicate that something has to be done/ we want to point out a person is doing something wrong example You shuld tell hern the truth. Otherwise she won't rely on you again You shouldn't behave like this. You cannot speak to her in a bad mood., 100 % sure NO we use CAN'T