WARNING:
JavaScript is turned OFF. None of the links on this concept map will
work until it is reactivated.
If you need help turning JavaScript On, click here.
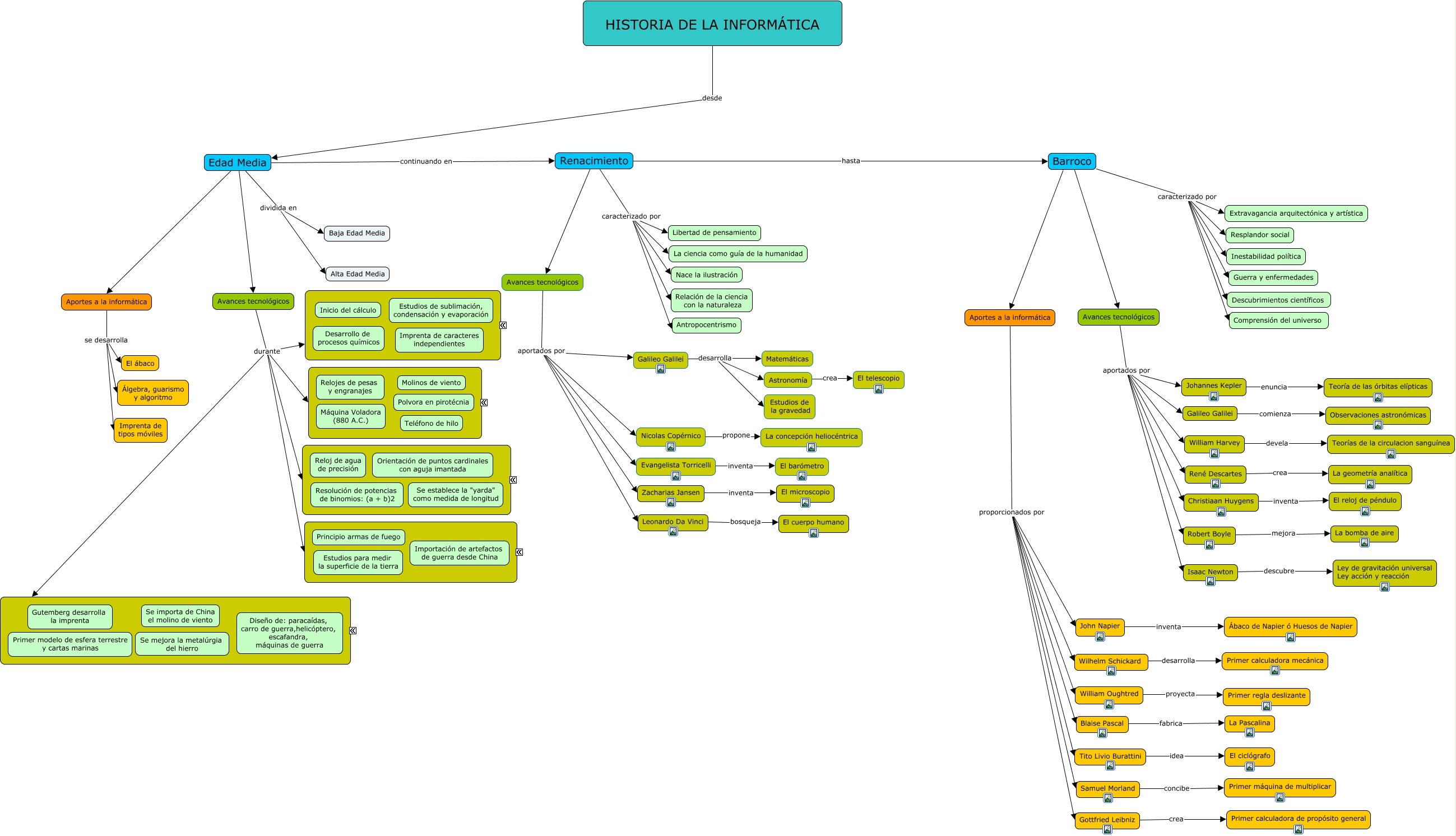
Este Cmap, tiene información relacionada con: HI_EM_Ren_SigloXVII, Aportes a la informática proporcionados por Blaise Pascal, Aportes a la informática proporcionados por Gottfried Leibniz, Avances tecnológicos aportados por Christiaan Huygens, Avances tecnológicos aportados por Evangelista Torricelli, Tito Livio Burattini idea El ciclógrafo, Avances tecnológicos aportados por Isaac Newton, Galileo Galilei desarrolla Estudios de la gravedad, Evangelista Torricelli inventa El barómetro, Avances tecnológicos aportados por William Harvey, Renacimiento caracterizado por Relación de la ciencia con la naturaleza, Avances tecnológicos aportados por René Descartes, Barroco caracterizado por Extravagancia arquitectónica y artística, William Oughtred proyecta Primer regla deslizante, Barroco caracterizado por Resplandor social, Zacharias Jansen inventa El microscopio, Avances tecnológicos aportados por Galileo Galilei, Samuel Morland concibe Primer máquina de multiplicar, Leonardo Da Vinci bosqueja El cuerpo humano, Aportes a la informática se desarrolla Imprenta de tipos móviles, Renacimiento caracterizado por Nace la ilustración