WARNING:
JavaScript is turned OFF. None of the links on this concept map will
work until it is reactivated.
If you need help turning JavaScript On, click here.
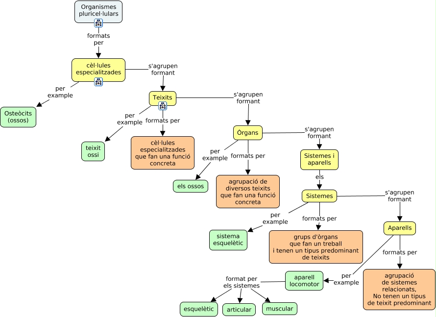
Este Cmap, tiene información relacionada con: Organismes pluricel·lulars, Teixits formats per cèl·lules especialitzades que fan una funció concreta, aparell locomotor format per els sistemes muscular, Sistemes s'agrupen formant Aparells, Teixits per example teixit ossi, Sistemes formats per grups d'òrgans que fan un treball i tenen un tipus predominant de teixits, Organismes pluricel·lulars formats per cèl·lules especialitzades, Aparells formats per agrupació de sistemes relacionats, No tenen un tipus de teixit predominant, Òrgans per example els ossos, Òrgans formats per agrupació de diversos teixits que fan una funció concreta, cèl·lules especialitzades per example Osteòcits (ossos), Sistemes per example sistema esquelètic, Teixits s'agrupen formant Òrgans, Sistemes i aparells els Sistemes, cèl·lules especialitzades s'agrupen formant Teixits, Òrgans s'agrupen formant Sistemes i aparells, aparell locomotor format per els sistemes esquelètic, Aparells per example aparell locomotor, aparell locomotor format per els sistemes articular