WARNING:
JavaScript is turned OFF. None of the links on this concept map will
work until it is reactivated.
If you need help turning JavaScript On, click here.
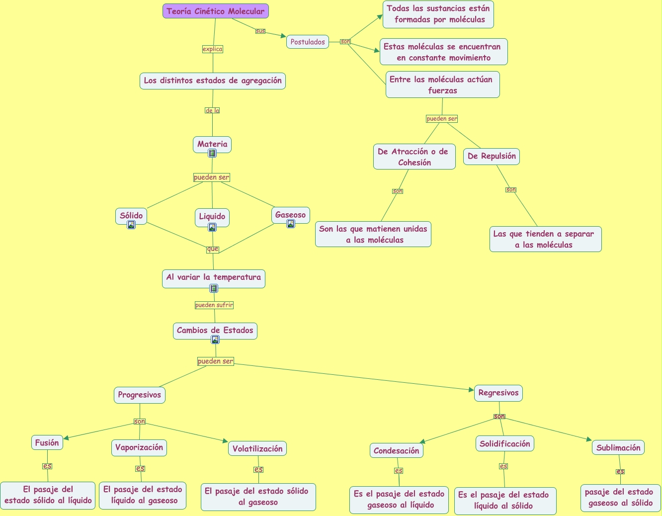
Este Cmap, tiene información relacionada con: teoria cinetico molecular, Vaporización es El pasaje del estado líquido al gaseoso, Volatilización es El pasaje del estado sólido al gaseoso, Progresivos son Volatilización, Postulados son Entre las moléculas actúan fuerzas, Materia pueden ser Sólido, Solidificación es Es el pasaje del estado líquido al sólido, Sublimación es pasaje del estado gaseoso al sólido, Materia pueden ser Gaseoso, Progresivos son Fusión, Postulados son Estas moléculas se encuentran en constante movimiento, Progresivos son Vaporización, Cambios de Estados pueden ser Regresivos, Entre las moléculas actúan fuerzas pueden ser De Repulsión, Al variar la temperatura pueden sufrir Cambios de Estados, Entre las moléculas actúan fuerzas pueden ser De Atracción o de Cohesión, De Atracción o de Cohesión son Son las que matienen unidas a las moléculas, Sólido que Al variar la temperatura, Cambios de Estados pueden ser Progresivos, Teoría Cinético Molecular explica Los distintos estados de agregación, Postulados son Todas las sustancias están formadas por moléculas