WARNING:
JavaScript is turned OFF. None of the links on this concept map will
work until it is reactivated.
If you need help turning JavaScript On, click here.
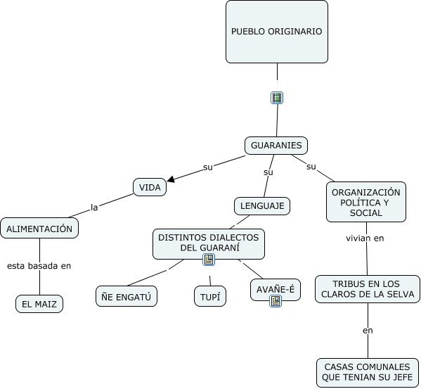
Este Cmap, tiene información relacionada con: pueblos originarios, ORGANIZACIÓN POLÍTICA Y SOCIAL vivian en TRIBUS EN LOS CLAROS DE LA SELVA, ALIMENTACIÓN esta basada en EL MAIZ, TRIBUS EN LOS CLAROS DE LA SELVA en CASAS COMUNALES QUE TENIAN SU JEFE, GUARANIES su VIDA, GUARANIES su ORGANIZACIÓN POLÍTICA Y SOCIAL, DISTINTOS DIALECTOS DEL GUARANÍ ÑE ENGATÚ, DISTINTOS DIALECTOS DEL GUARANÍ TUPÍ, VIDA la ALIMENTACIÓN, GUARANIES su LENGUAJE, LENGUAJE DISTINTOS DIALECTOS DEL GUARANÍ, PUEBLO ORIGINARIO GUARANIES, DISTINTOS DIALECTOS DEL GUARANÍ AVAÑE-É