WARNING:
JavaScript is turned OFF. None of the links on this concept map will
work until it is reactivated.
If you need help turning JavaScript On, click here.
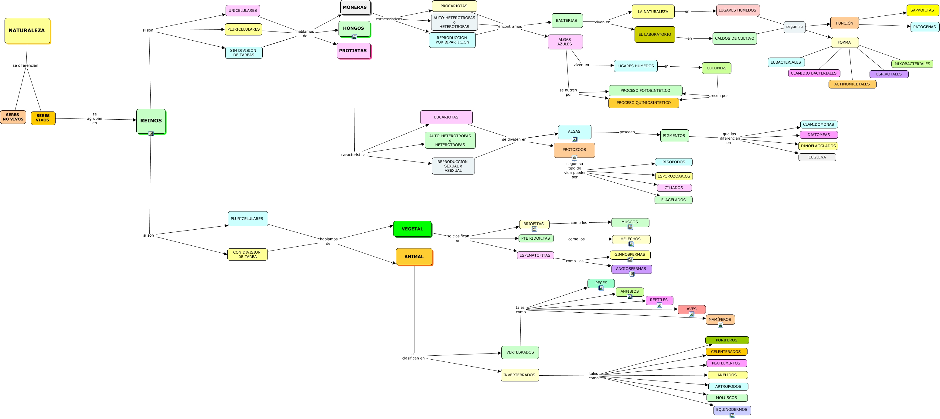
Este Cmap, tiene información relacionada con: MAPA CONCEPTUAL REINO, EUCARIOTAS se dividen en ALGAS, INVERTEBRADOS tales como ARTROPODOS, BACTERIAS viven en LA NATURALEZA, VEGETAL se clasifican en BRIOFITAS, VERTEBRADOS tales como PECES, SIN DIVISION DE TAREAS hablamos de HONGOS, SIN DIVISION DE TAREAS hablamos de MONERAS, SERES VIVOS se agrupan en REINOS, ALGAS poseeen PIGMENTOS, REINOS si son CON DIVISION DE TAREA, ALGAS AZULES se nutren por PROCESO QUIMIOSINTETICO, ESPEMATOFITAS como las GIMNOSPERMAS, PLURICELULARES hablamos de MONERAS, NATURALEZA se diferencian SERES NO VIVOS, PLURICELULARES hablamos de PROTISTAS, FORMA ???? ACTINOMICETALES, SIN DIVISION DE TAREAS hablamos de HONGOS, NATURALEZA se diferencian SERES VIVOS, UNICELULARES hablamos de MONERAS, PROCARIOTAS encontramos BACTERIAS