WARNING:
JavaScript is turned OFF. None of the links on this concept map will
work until it is reactivated.
If you need help turning JavaScript On, click here.
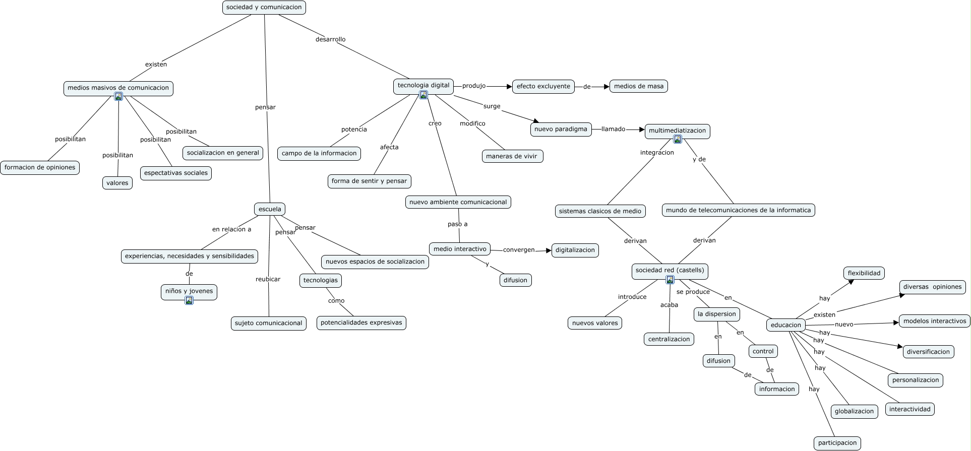
Este Cmap, tiene información relacionada con: cecilia, multimediatizacion integracion sistemas clasicos de medio, medios masivos de comunicacion posibilitan formacion de opiniones, educacion hay flexibilidad, escuela pensar tecnologias, sociedad y comunicacion existen medios masivos de comunicacion, educacion hay diversificacion, nuevo paradigma llamado multimediatizacion, educacion hay participacion, medio interactivo y difusion, control de informacion, mundo de telecomunicaciones de la informatica derivan sociedad red (castells), medios masivos de comunicacion posibilitan socializacion en general, sociedad y comunicacion pensar escuela, multimediatizacion y de mundo de telecomunicaciones de la informatica, medios masivos de comunicacion posibilitan valores, experiencias, necesidades y sensibilidades de niños y jovenes, sistemas clasicos de medio derivan sociedad red (castells), sociedad y comunicacion desarrollo tecnologia digital, medios masivos de comunicacion posibilitan espectativas sociales, escuela pensar nuevos espacios de socializacion