WARNING:
JavaScript is turned OFF. None of the links on this concept map will
work until it is reactivated.
If you need help turning JavaScript On, click here.
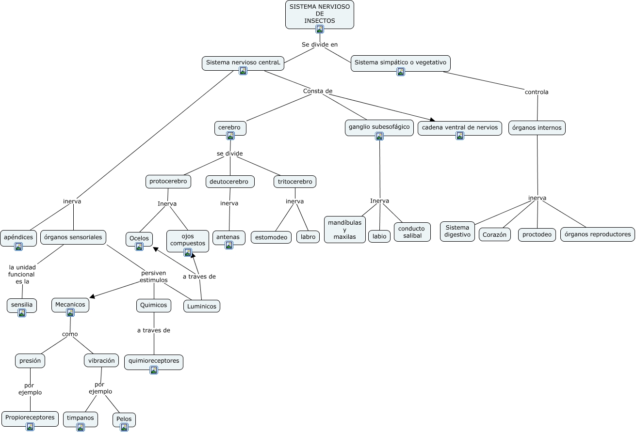
Este Cmap, tiene información relacionada con: SISTEMA NERVIOS DE INSECTOS, cerebro se divide tritocerebro, vibración por ejemplo timpanos, Sistema nervioso centraL inerva apéndices, Sistema simpático o vegetativo controla órganos internos, deutocerebro inerva antenas, SISTEMA NERVIOSO DE INSECTOS Se divide en Sistema simpático o vegetativo, cerebro se divide protocerebro, cerebro se divide deutocerebro, Sistema nervioso centraL Consta de cadena ventral de nervios, vibración por ejemplo Pelos, Luminicos a traves de ojos compuestos, tritocerebro inerva estomodeo, Luminicos a traves de Ocelos, órganos internos inerva proctodeo, órganos sensoriales la unidad funcional es la sensilia, SISTEMA NERVIOSO DE INSECTOS Se divide en Sistema nervioso centraL, órganos sensoriales persiven estimulos Mecanicos, ganglio subesofágico Inerva mandíbulas y maxilas, Quimicos a traves de quimioreceptores, ganglio subesofágico Inerva conducto salibal