WARNING:
JavaScript is turned OFF. None of the links on this concept map will
work until it is reactivated.
If you need help turning JavaScript On, click here.
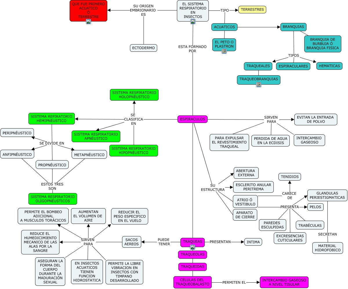
Este Cmap, tiene información relacionada con: SISTEMA RESPIRATORIO, EL SISTEMA RESPIRATORIO EN INSECTOS SU ORIGEN EMBRIONARIO ES QUE FUE PRIMERO ACUATICO Ó TERRESTRE, ATRIO Ó VESTIBULO PRESENTA GLANDULAS PERIESTIGMATICAS, BRANQUIAS TIPOS ESPIRACULARES, SISTEMA REPIRATORIO HEMIPNÉUSTICO SE DIVIDE EN PERIPNÉUSTICO, EL SISTEMA RESPIRATORIO EN INSECTOS TIPO TERRESTRES, EL SISTEMA RESPIRATORIO EN INSECTOS TIPO ACUATICOS, GLANDULAS PERIESTIGMATICAS SECRETAN MATERIAL HIDROFOBICO, SACOS AEREOS SIRVEN PARA EN INSECTOS ACUATICOS TIENEN FUNCION HIDROSTATICA, SISTEMA REPIRATORIO HEMIPNÉUSTICO SE DIVIDE EN METAPNÉUSTICO, ATRIO Ó VESTIBULO PRESENTA PELOS, ESPIRACULOS SU ESTRUCTURA ATRIO Ó VESTIBULO, ACUATICOS BRANQUIAS, SISTEMA REPIRATORIO HEMIPNÉUSTICO SE DIVIDE EN PROPNÉUSTICO, ESPIRACULOS SU ESTRUCTURA ESCLERITO ANULAR PERITREMA, ATRIO Ó VESTIBULO PRESENTA EXCRESENCIAS CUTICULARES, ESPIRACULOS TRAQUEAS, TRAQUEAS PUEDE TENER SACOS AEREOS, TRAQUEALES TRAQUEOBRANQUIAS, ATRIO Ó VESTIBULO CARECE DE TENIDIOS, PROPNÉUSTICO ESTOS TRES SON SISTEMA RESPIRATORIO OLIGOPNÉUSTICOS