WARNING:
JavaScript is turned OFF. None of the links on this concept map will
work until it is reactivated.
If you need help turning JavaScript On, click here.
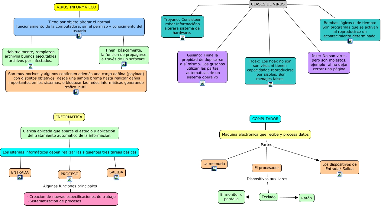
Este Cmap, tiene información relacionada con: elian, Ciencia aplicada que abarca el estudio y aplicación del tratamiento automático de la información. ???? Los istemas informáticos deben realizar las siguientes tres tareas básicas, Habitualmente, remplazan archivos buenos ejecutables archivos por infectados. ???? Son muy nocivos y algunos contienen además una carga dañina (payload) con distintos objetivos, desde una simple broma hasta realizar daños importantes en los sistemas, o bloquear las redes informáticas generando tráfico inútil., Máquina electrónica que recibe y procesa datos Partes El procesador, PROCESO Algunas funciones principales - Creacion de nuevas especificaciones de trabajo -Sistematizacion de procesos, Teclado ???? Ratón, CLASES DE VIRUS ???? Bombas lógicas e de tiempo: Son programas que se activan al reproducirce un acontecimiento determinado., Son muy nocivos y algunos contienen además una carga dañina (payload) con distintos objetivos, desde una simple broma hasta realizar daños importantes en los sistemas, o bloquear las redes informáticas generando tráfico inútil. ???? Tinen, básicamente, la funcion de propagarse a través de un software., Máquina electrónica que recibe y procesa datos Partes Los dispositivos de Entrada/ Salida, VIRUS INFORMATICO ???? Tiene por objeto alterar el normal funcionamiento de la computadora, sin el permiso y conocimento del usuario, COMPUTADOR ???? Máquina electrónica que recibe y procesa datos, Teclado ???? El monitor o pantalla, El procesador Dispositivos auxiliares Teclado, INFORMATICA ???? Ciencia aplicada que abarca el estudio y aplicación del tratamiento automático de la información., Los istemas informáticos deben realizar las siguientes tres tareas básicas ???? ENTRADA, CLASES DE VIRUS ???? Joke: No son virus, pero son molestos, ejemplo: al no dejar cerrar una página, Los istemas informáticos deben realizar las siguientes tres tareas básicas ???? SALIDA, Los istemas informáticos deben realizar las siguientes tres tareas básicas ???? PROCESO, CLASES DE VIRUS ???? Gusano: Tiene la propidad de duplicarse a sí mismo. Los gusanos utilizan las partes automáticas de un sistema operaivo, Tiene por objeto alterar el normal funcionamiento de la computadora, sin el permiso y conocimento del usuario ???? Tinen, básicamente, la funcion de propagarse a través de un software., Tiene por objeto alterar el normal funcionamiento de la computadora, sin el permiso y conocimento del usuario ???? Habitualmente, remplazan archivos buenos ejecutables archivos por infectados.