WARNING:
JavaScript is turned OFF. None of the links on this concept map will
work until it is reactivated.
If you need help turning JavaScript On, click here.
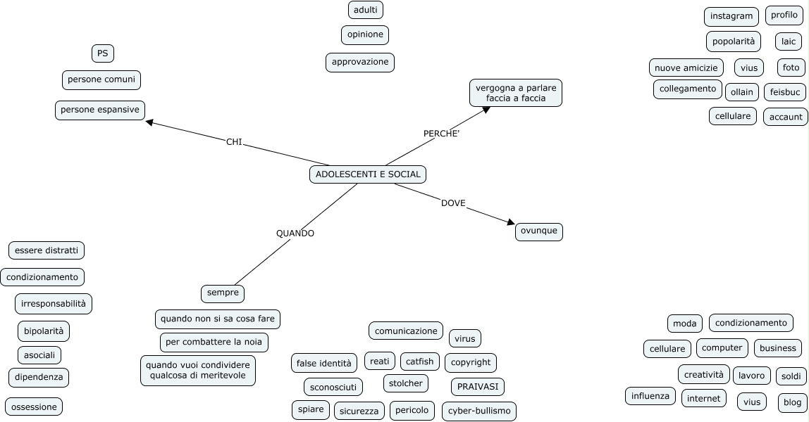
Questa Cmap, creata con IHMC CmapTools, contiene informazioni relative a: PROGETTARE UN TESTO, ADOLESCENTI E SOCIAL QUANDO sempre, ADOLESCENTI E SOCIAL DOVE ovunque, ADOLESCENTI E SOCIAL PERCHE' vergogna a parlare faccia a faccia, ADOLESCENTI E SOCIAL CHI persone espansive