WARNING:
JavaScript is turned OFF. None of the links on this concept map will
work until it is reactivated.
If you need help turning JavaScript On, click here.
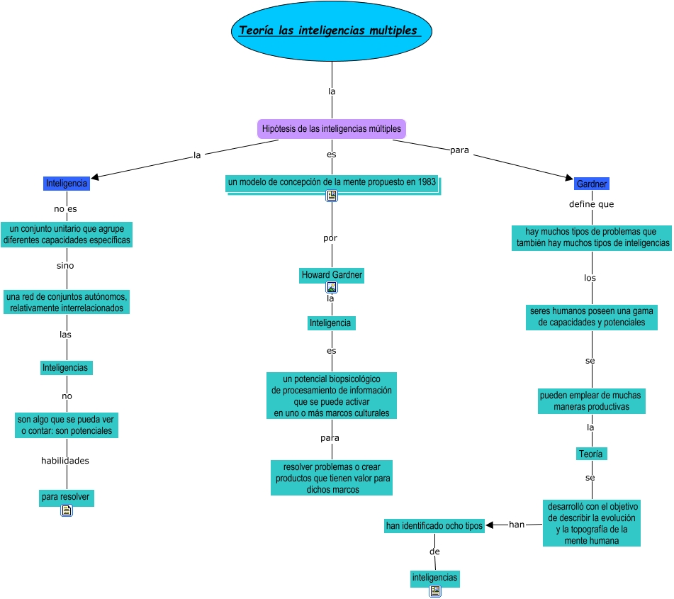
Este Cmap, tiene información relacionada con: Teoría las inteligencias multiples, un modelo de concepción de la mente propuesto en 1983 por Howard Gardner, Gardner define que hay muchos tipos de problemas que también hay muchos tipos de inteligencias, hay muchos tipos de problemas que también hay muchos tipos de inteligencias los seres humanos poseen una gama de capacidades y potenciales, Teoría se desarrolló con el objetivo de describir la evolución y la topografía de la mente humana, Howard Gardner la Inteligencia, son algo que se pueda ver o contar: son potenciales habilidades para resolver, Inteligencia es un potencial biopsicológico de procesamiento de información que se puede activar en uno o más marcos culturales, Hipótesis de las inteligencias múltiples para Gardner, seres humanos poseen una gama de capacidades y potenciales se pueden emplear de muchas maneras productivas, Hipótesis de las inteligencias múltiples la Inteligencia, pueden emplear de muchas maneras productivas la Teoría, desarrolló con el objetivo de describir la evolución y la topografía de la mente humana han han identificado ocho tipos, Inteligencia no es un conjunto unitario que agrupe diferentes capacidades específicas, un potencial biopsicológico de procesamiento de información que se puede activar en uno o más marcos culturales para resolver problemas o crear productos que tienen valor para dichos marcos, han identificado ocho tipos de inteligencias, Inteligencias no son algo que se pueda ver o contar: son potenciales, Hipótesis de las inteligencias múltiples es un modelo de concepción de la mente propuesto en 1983, una red de conjuntos autónomos, relativamente interrelacionados las Inteligencias, un conjunto unitario que agrupe diferentes capacidades específicas sino una red de conjuntos autónomos, relativamente interrelacionados, Teoría las inteligencias multiples la Hipótesis de las inteligencias múltiples