WARNING:
JavaScript is turned OFF. None of the links on this concept map will
work until it is reactivated.
If you need help turning JavaScript On, click here.
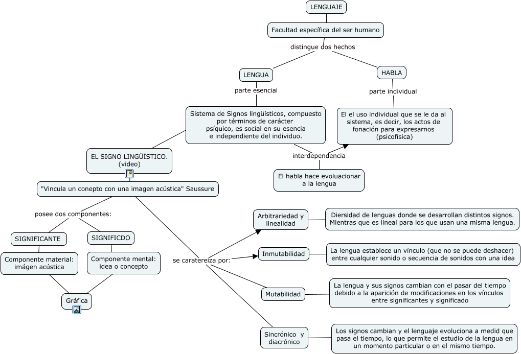
Este Cmap, tiene información relacionada con: El signo lingüístico, Sistema de Signos lingüísticos, compuesto por términos de carácter psíquico, es social en su esencia e independiente del individuo. interdependencia El habla hace evoluacionar a la lengua, SIGNIFICDO ???? Componente mental: idea o concepto, "Vincula un conepto con una imagen acústica" Saussure se caratereiza por: Mutabilidad, HABLA parte individual El el uso individual que se le da al sistema, es decir, los actos de fonación para expresarnos (psicofísica), "Vincula un conepto con una imagen acústica" Saussure se caratereiza por: Arbitrariedad y linealidad, Sistema de Signos lingüísticos, compuesto por términos de carácter psíquico, es social en su esencia e independiente del individuo. ???? EL SIGNO LINGÜÍSTICO. (video), Gráfica ???? Componente mental: idea o concepto, EL SIGNO LINGÜÍSTICO. (video) "Vincula un conepto con una imagen acústica" Saussure, Componente material: imágen acústica ???? Gráfica, Arbitrariedad y linealidad ???? Diersidad de lenguas donde se desarrollan distintos signos. Mientras que es lineal para los que usan una misma lengua., Mutabilidad ???? La lengua y sus signos cambian con el pasar del tiempo debido a la aparición de modificaciones en los vínculos entre significantes y significado, Inmutabilidad ???? La lengua establece un vínculo (que no se puede deshacer) entre cualquier sonido o secuencia de sonidos con una idea, "Vincula un conepto con una imagen acústica" Saussure se caratereiza por: Sincrónico y diacrónico, "Vincula un conepto con una imagen acústica" Saussure posee dos componentes: SIGNIFICDO, LENGUAJE ???? Facultad específica del ser humano, Facultad específica del ser humano distingue dos hechos LENGUA, "Vincula un conepto con una imagen acústica" Saussure se caratereiza por: Inmutabilidad, Facultad específica del ser humano distingue dos hechos HABLA, SIGNIFICANTE ???? Componente material: imágen acústica, Sistema de Signos lingüísticos, compuesto por términos de carácter psíquico, es social en su esencia e independiente del individuo. interdependencia El el uso individual que se le da al sistema, es decir, los actos de fonación para expresarnos (psicofísica)