WARNING:
JavaScript is turned OFF. None of the links on this concept map will
work until it is reactivated.
If you need help turning JavaScript On, click here.
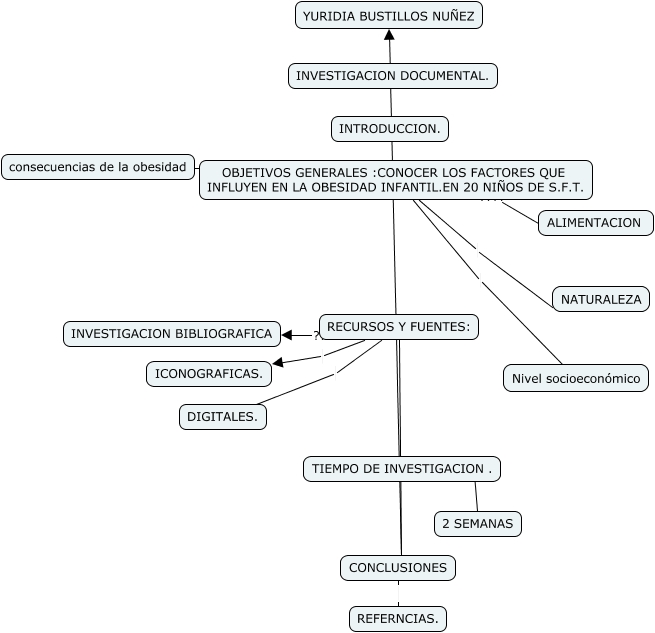
Este Cmap, tiene información relacionada con: INVESTIGACION DOCUMENTAL, RECURSOS Y FUENTES: ICONOGRAFICAS., consecuencias de la obesidad ???? OBJETIVOS GENERALES :CONOCER LOS FACTORES QUE INFLUYEN EN LA OBESIDAD INFANTIL.EN 20 NIÑOS DE S.F.T., RECURSOS Y FUENTES: ???? YURIDIA BUSTILLOS NUÑEZ, CONCLUSIONES REFERNCIAS., OBJETIVOS GENERALES :CONOCER LOS FACTORES QUE INFLUYEN EN LA OBESIDAD INFANTIL.EN 20 NIÑOS DE S.F.T. Nivel socioeconómico, TIEMPO DE INVESTIGACION . ???? 2 SEMANAS, RECURSOS Y FUENTES: ???? INVESTIGACION BIBLIOGRAFICA, OBJETIVOS GENERALES :CONOCER LOS FACTORES QUE INFLUYEN EN LA OBESIDAD INFANTIL.EN 20 NIÑOS DE S.F.T. NATURALEZA, OBJETIVOS GENERALES :CONOCER LOS FACTORES QUE INFLUYEN EN LA OBESIDAD INFANTIL.EN 20 NIÑOS DE S.F.T. ???? ALIMENTACION, RECURSOS Y FUENTES: DIGITALES.