WARNING:
JavaScript is turned OFF. None of the links on this concept map will
work until it is reactivated.
If you need help turning JavaScript On, click here.
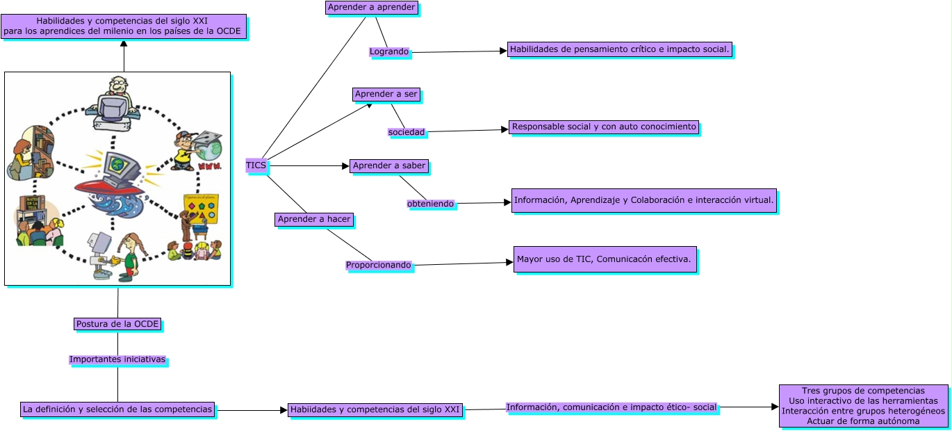
Este Cmap, tiene información relacionada con: indagacion, Aprender a ser sociedad Responsable social y con auto conocimiento, Aprender a aprender TICS Aprender a ser, ???? Habilidades y competencias del siglo XXI para los aprendices del milenio en los países de la OCDE, Aprender a saber obteniendo Información, Aprendizaje y Colaboración e interacción virtual., Habiidades y competencias del siglo XXI Información, comunicación e impacto ético- social Tres grupos de competencias Uso interactivo de las herramientas Interacción entre grupos heterogéneos Actuar de forma autónoma, Aprender a hacer Proporcionando Mayor uso de TIC, Comunicacón efectiva., Aprender a aprender Logrando Habilidades de pensamiento crítico e impacto social., ???? Postura de la OCDE, Aprender a aprender TICS Aprender a hacer, Aprender a aprender TICS Aprender a saber, Postura de la OCDE Importantes iniciativas La definición y selección de las competencias, La definición y selección de las competencias ???? Habiidades y competencias del siglo XXI