WARNING:
JavaScript is turned OFF. None of the links on this concept map will
work until it is reactivated.
If you need help turning JavaScript On, click here.
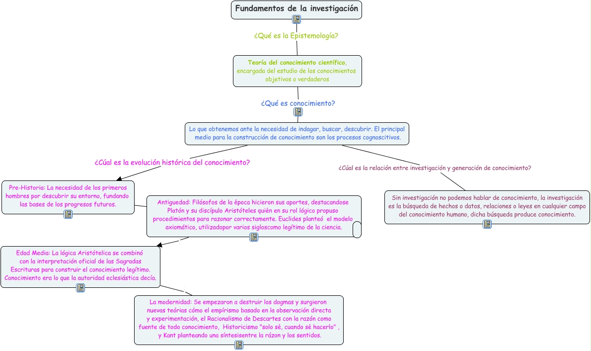
Este Cmap, tiene información relacionada con: Mapa conceptual Fase 2, Edad Media: La lógica Aristótelica se combinó con la interpretación oficial de las Sagradas Escrituras para construir el conocimiento legítimo. Conocimiento era lo que la autoridad eclesiástica decía. La modernidad: Se empezaron a destruir los dogmas y surgieron nuevas teórias cómo el empírismo basado en la observación directa y experimentación, el Racionalismo de Descartes con la razón como fuente de todo conocimiento, Historicismo "solo sé, cuando sé hacerlo" , y Kant planteando una síntesisentre la rázon y los sentidos., Lo que obtenemos ante la necesidad de indagar, buscar, descubrir. El principal medio para la construcción de conocimiento son los procesos cognoscitivos. ¿Cúal es la relación entre investigación y generación de conocimiento? Sin investigación no podemos hablar de conocimiento, la investigación es la búsqueda de hechos o datos, relaciones o leyes en cualquier campo del conocimiento humano, dicha búsqueda produce conocimiento., Lo que obtenemos ante la necesidad de indagar, buscar, descubrir. El principal medio para la construcción de conocimiento son los procesos cognoscitivos. ¿Cúal es la evolución histórica del conocimiento? Pre-Historia: La necesidad de los primeros hombres por descubrir su entorno, fundando las bases de los progresos futuros., Fundamentos de la investigación ¿Qué es la Epistemología? Teoría del conocimiento científico, encargada del estudio de los conocimientos objetivos o verdaderos, Pre-Historia: La necesidad de los primeros hombres por descubrir su entorno, fundando las bases de los progresos futuros. ????, Teoría del conocimiento científico, encargada del estudio de los conocimientos objetivos o verdaderos ¿Qué es conocimiento? Lo que obtenemos ante la necesidad de indagar, buscar, descubrir. El principal medio para la construcción de conocimiento son los procesos cognoscitivos., Antiguedad: Filósofos de la época hicieron sus aportes, destacandose Platón y su discípulo Aristóteles quién en su rol lógico propuso procedimientos para razonar correctamente. Euclides planteó el modelo axiomático, utilizadopor varios sigloscomo legítimo de la ciencia. Edad Media: La lógica Aristótelica se combinó con la interpretación oficial de las Sagradas Escrituras para construir el conocimiento legítimo. Conocimiento era lo que la autoridad eclesiástica decía.