WARNING:
JavaScript is turned OFF. None of the links on this concept map will
work until it is reactivated.
If you need help turning JavaScript On, click here.
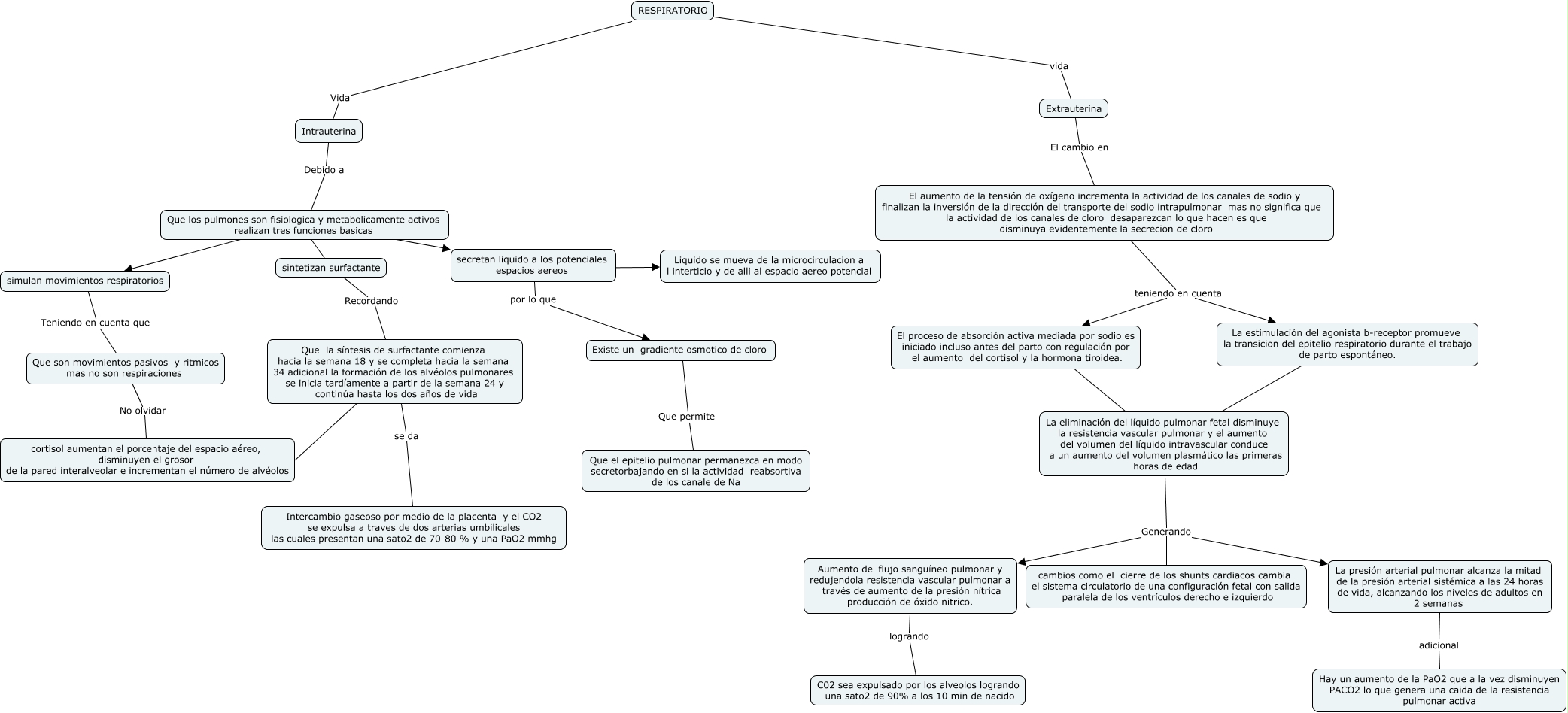
Este Cmap, tiene información relacionada con: respiratoriofinal2, secretan liquido a los potenciales espacios aereos ???? Liquido se mueva de la microcirculacion a l interticio y de alli al espacio aereo potencial, La eliminación del líquido pulmonar fetal disminuye la resistencia vascular pulmonar y el aumento del volumen del líquido intravascular conduce a un aumento del volumen plasmático las primeras horas de edad Generando cambios como el cierre de los shunts cardiacos cambia el sistema circulatorio de una configuración fetal con salida paralela de los ventrículos derecho e izquierdo, La presión arterial pulmonar alcanza la mitad de la presión arterial sistémica a las 24 horas de vida, alcanzando los niveles de adultos en 2 semanas adicional Hay un aumento de la PaO2 que a la vez disminuyen PACO2 lo que genera una caida de la resistencia pulmonar activa, Aumento del flujo sanguíneo pulmonar y redujendola resistencia vascular pulmonar a través de aumento de la presión nítrica producción de óxido nitrico. logrando C02 sea expulsado por los alveolos logrando una sato2 de 90% a los 10 min de nacido, simulan movimientos respiratorios Teniendo en cuenta que Que son movimientos pasivos y ritmicos mas no son respiraciones, secretan liquido a los potenciales espacios aereos por lo que Existe un gradiente osmotico de cloro, Que la síntesis de surfactante comienza hacia la semana 18 y se completa hacia la semana 34 adicional la formación de los alvéolos pulmonares se inicia tardíamente a partir de la semana 24 y continúa hasta los dos años de vida se da Intercambio gaseoso por medio de la placenta y el CO2 se expulsa a traves de dos arterias umbilicales las cuales presentan una sato2 de 70-80 % y una PaO2 mmhg, Que la síntesis de surfactante comienza hacia la semana 18 y se completa hacia la semana 34 adicional la formación de los alvéolos pulmonares se inicia tardíamente a partir de la semana 24 y continúa hasta los dos años de vida ???? cortisol aumentan el porcentaje del espacio aéreo, disminuyen el grosor de la pared interalveolar e incrementan el número de alvéolos, Existe un gradiente osmotico de cloro Que permite Que el epitelio pulmonar permanezca en modo secretorbajando en si la actividad reabsortiva de los canale de Na, El aumento de la tensión de oxígeno incrementa la actividad de los canales de sodio y finalizan la inversión de la dirección del transporte del sodio intrapulmonar mas no significa que la actividad de los canales de cloro desaparezcan lo que hacen es que disminuya evidentemente la secrecion de cloro teniendo en cuenta El proceso de absorción activa mediada por sodio es iniciado incluso antes del parto con regulación por el aumento del cortisol y la hormona tiroidea., La eliminación del líquido pulmonar fetal disminuye la resistencia vascular pulmonar y el aumento del volumen del líquido intravascular conduce a un aumento del volumen plasmático las primeras horas de edad Generando Aumento del flujo sanguíneo pulmonar y redujendola resistencia vascular pulmonar a través de aumento de la presión nítrica producción de óxido nitrico., Que los pulmones son fisiologica y metabolicamente activos realizan tres funciones basicas ???? secretan liquido a los potenciales espacios aereos, El aumento de la tensión de oxígeno incrementa la actividad de los canales de sodio y finalizan la inversión de la dirección del transporte del sodio intrapulmonar mas no significa que la actividad de los canales de cloro desaparezcan lo que hacen es que disminuya evidentemente la secrecion de cloro teniendo en cuenta La estimulación del agonista b-receptor promueve la transicion del epitelio respiratorio durante el trabajo de parto espontáneo., Extrauterina El cambio en El aumento de la tensión de oxígeno incrementa la actividad de los canales de sodio y finalizan la inversión de la dirección del transporte del sodio intrapulmonar mas no significa que la actividad de los canales de cloro desaparezcan lo que hacen es que disminuya evidentemente la secrecion de cloro, RESPIRATORIO vida Extrauterina, La estimulación del agonista b-receptor promueve la transicion del epitelio respiratorio durante el trabajo de parto espontáneo. ???? ????, Que son movimientos pasivos y ritmicos mas no son respiraciones No olvidar cortisol aumentan el porcentaje del espacio aéreo, disminuyen el grosor de la pared interalveolar e incrementan el número de alvéolos, sintetizan surfactante Recordando Que la síntesis de surfactante comienza hacia la semana 18 y se completa hacia la semana 34 adicional la formación de los alvéolos pulmonares se inicia tardíamente a partir de la semana 24 y continúa hasta los dos años de vida, RESPIRATORIO Vida Intrauterina, La eliminación del líquido pulmonar fetal disminuye la resistencia vascular pulmonar y el aumento del volumen del líquido intravascular conduce a un aumento del volumen plasmático las primeras horas de edad Generando La presión arterial pulmonar alcanza la mitad de la presión arterial sistémica a las 24 horas de vida, alcanzando los niveles de adultos en 2 semanas