WARNING:
JavaScript is turned OFF. None of the links on this concept map will
work until it is reactivated.
If you need help turning JavaScript On, click here.
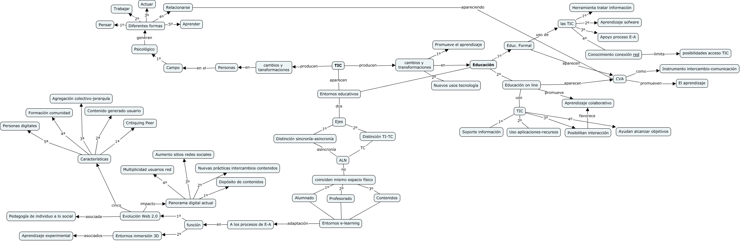
Este Cmap, tiene información relacionada con: TIC - EDUCACIÓN, Características 4ª Formación comunidad, cambios y transformaciones 1º Promueve el aprendizaje, Características 1ª Critiquing Peer, Ejes 2º Distinción TI-TC, Panorama digital actual 1º Depósito de contenidos, cambios y transformaciones 2º Nuevos usos tecnología, Educación 1º Educ. Formal, cambios y transformaciones en Educación, las TIC 1º Herramienta tratar información, Personas en el Campo, Características 2ª Contenido generado usuario, CVA promueven El aprendizaje, TIC producen cambios y tansformaciones, ALN no coinciden mismo espacio físico, Características 3ª Agregación colectivo-jerarquía, Características 5ª Personas digitales, Evolución Web 2.0 asociada Pedagogía de individuo a lo social, Entornos educativos dos Ejes, coinciden mismo espacio físico 1º Alumnado, función 1º Evolución Web 2.0