WARNING:
JavaScript is turned OFF. None of the links on this concept map will
work until it is reactivated.
If you need help turning JavaScript On, click here.
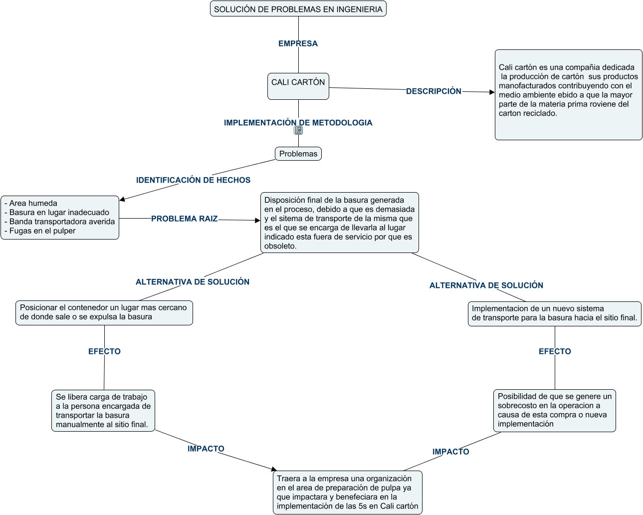
Este Cmap, tiene información relacionada con: SOLUCION DE PROBLEMAS EN INGENIERIA, CALI CARTÓN IMPLEMENTACIÓN DE METODOLOGIA Problemas, Posicionar el contenedor un lugar mas cercano de donde sale o se expulsa la basura EFECTO Se libera carga de trabajo a la persona encargada de transportar la basura manualmente al sitio final., Posibilidad de que se genere un sobrecosto en la operacion a causa de esta compra o nueva implementación IMPACTO Traera a la empresa una organización en el area de preparación de pulpa ya que impactara y benefeciara en la implementación de las 5s en Cali cartón, SOLUCIÓN DE PROBLEMAS EN INGENIERIA EMPRESA CALI CARTÓN, Implementacion de un nuevo sistema de transporte para la basura hacia el sitio final. EFECTO Posibilidad de que se genere un sobrecosto en la operacion a causa de esta compra o nueva implementación, CALI CARTÓN DESCRIPCIÓN Cali cartón es una compañia dedicada la producción de cartón sus productos manofacturados contribuyendo con el medio ambiente ebido a que la mayor parte de la materia prima roviene del carton reciclado., Se libera carga de trabajo a la persona encargada de transportar la basura manualmente al sitio final. IMPACTO Traera a la empresa una organización en el area de preparación de pulpa ya que impactara y benefeciara en la implementación de las 5s en Cali cartón, Disposición final de la basura generada en el proceso, debido a que es demasiada y el sitema de transporte de la misma que es el que se encarga de llevarla al lugar indicado esta fuera de servicio por que es obsoleto. ALTERNATIVA DE SOLUCIÓN Implementacion de un nuevo sistema de transporte para la basura hacia el sitio final., Disposición final de la basura generada en el proceso, debido a que es demasiada y el sitema de transporte de la misma que es el que se encarga de llevarla al lugar indicado esta fuera de servicio por que es obsoleto. ALTERNATIVA DE SOLUCIÓN Posicionar el contenedor un lugar mas cercano de donde sale o se expulsa la basura, - Area humeda - Basura en lugar inadecuado - Banda transportadora averida - Fugas en el pulper PROBLEMA RAIZ Disposición final de la basura generada en el proceso, debido a que es demasiada y el sitema de transporte de la misma que es el que se encarga de llevarla al lugar indicado esta fuera de servicio por que es obsoleto., Problemas IDENTIFICACIÓN DE HECHOS - Area humeda - Basura en lugar inadecuado - Banda transportadora averida - Fugas en el pulper