WARNING:
JavaScript is turned OFF. None of the links on this concept map will
work until it is reactivated.
If you need help turning JavaScript On, click here.
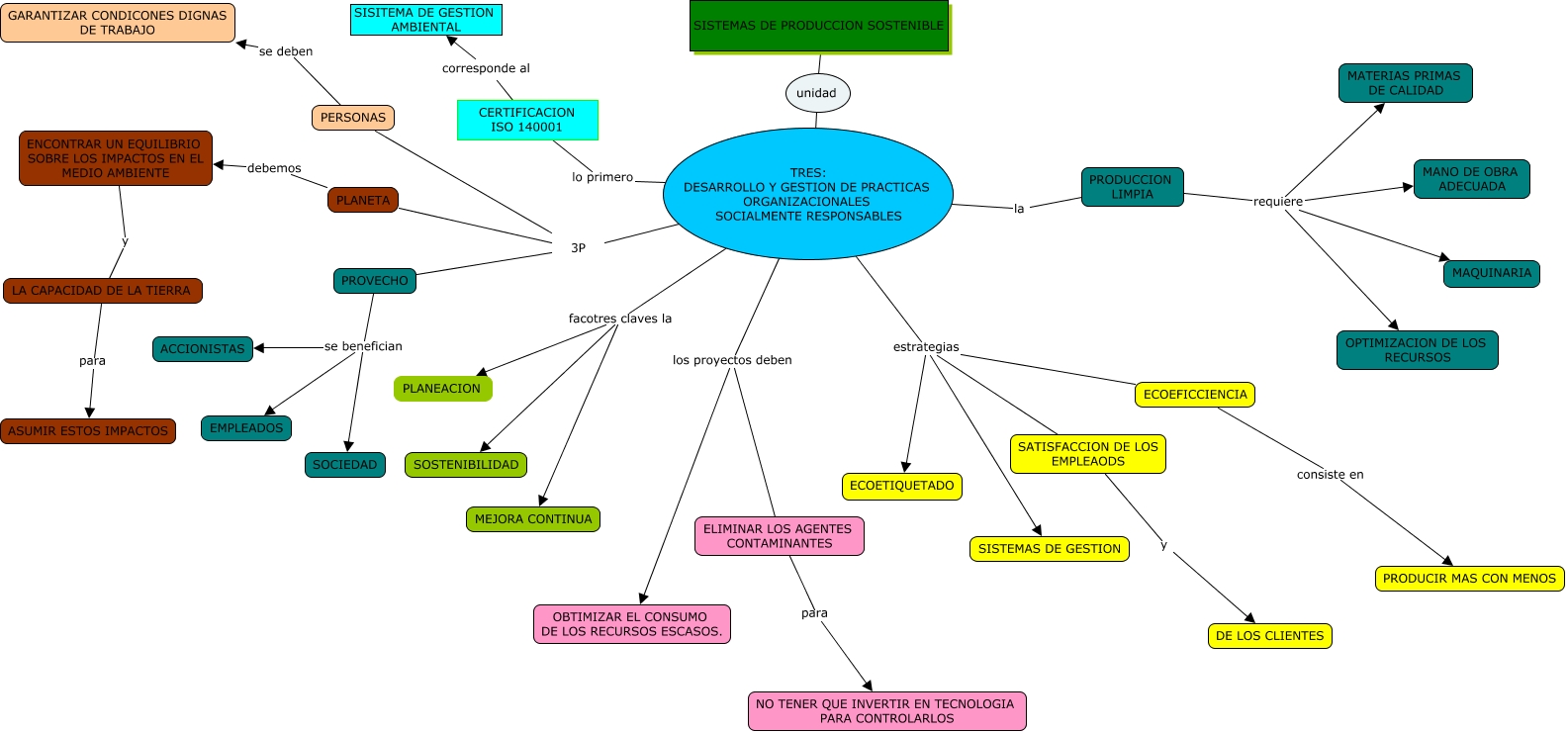
Este Cmap, tiene información relacionada con: SISTEMAS DE PRODUCCION SOSTENIBLE, ENCONTRAR UN EQUILIBRIO SOBRE LOS IMPACTOS EN EL MEDIO AMBIENTE y LA CAPACIDAD DE LA TIERRA, TRES: DESARROLLO Y GESTION DE PRACTICAS ORGANIZACIONALES SOCIALMENTE RESPONSABLES estrategias SISTEMAS DE GESTION, TRES: DESARROLLO Y GESTION DE PRACTICAS ORGANIZACIONALES SOCIALMENTE RESPONSABLES los proyectos deben ELIMINAR LOS AGENTES CONTAMINANTES, PROVECHO se benefician SOCIEDAD, ELIMINAR LOS AGENTES CONTAMINANTES para NO TENER QUE INVERTIR EN TECNOLOGIA PARA CONTROLARLOS, TRES: DESARROLLO Y GESTION DE PRACTICAS ORGANIZACIONALES SOCIALMENTE RESPONSABLES facotres claves la PLANEACION, TRES: DESARROLLO Y GESTION DE PRACTICAS ORGANIZACIONALES SOCIALMENTE RESPONSABLES facotres claves la SOSTENIBILIDAD, TRES: DESARROLLO Y GESTION DE PRACTICAS ORGANIZACIONALES SOCIALMENTE RESPONSABLES 3P PROVECHO, PRODUCCION LIMPIA requiere MAQUINARIA, PRODUCCION LIMPIA requiere MATERIAS PRIMAS DE CALIDAD, ECOEFICCIENCIA consiste en PRODUCIR MAS CON MENOS, PERSONAS se deben GARANTIZAR CONDICONES DIGNAS DE TRABAJO, unidad ???? TRES: DESARROLLO Y GESTION DE PRACTICAS ORGANIZACIONALES SOCIALMENTE RESPONSABLES, PRODUCCION LIMPIA requiere MANO DE OBRA ADECUADA, TRES: DESARROLLO Y GESTION DE PRACTICAS ORGANIZACIONALES SOCIALMENTE RESPONSABLES 3P PERSONAS, PLANETA debemos ENCONTRAR UN EQUILIBRIO SOBRE LOS IMPACTOS EN EL MEDIO AMBIENTE, CERTIFICACION ISO 140001 corresponde al SISITEMA DE GESTION AMBIENTAL, PROVECHO se benefician ACCIONISTAS, PRODUCCION LIMPIA requiere OPTIMIZACION DE LOS RECURSOS, TRES: DESARROLLO Y GESTION DE PRACTICAS ORGANIZACIONALES SOCIALMENTE RESPONSABLES lo primero CERTIFICACION ISO 140001