WARNING:
JavaScript is turned OFF. None of the links on this concept map will
work until it is reactivated.
If you need help turning JavaScript On, click here.
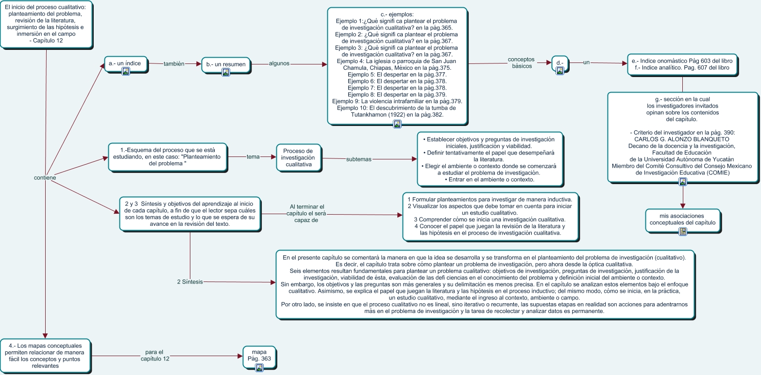
Este Cmap, tiene información relacionada con: Estructura Pedagógica Cap. 12, El inicio del proceso cualitativo: planteamiento del problema, revisión de la literatura, surgimiento de las hipótesis e inmersión en el campo - Capítulo 12 contiene 1.-Esquema del proceso que se está estudiando, en este caso: "Planteamiento del problema ", El inicio del proceso cualitativo: planteamiento del problema, revisión de la literatura, surgimiento de las hipótesis e inmersión en el campo - Capítulo 12 contiene a.- un índice, 2 y 3 Síntesis y objetivos del aprendizaje al inicio de cada capítulo, a fin de que el lector sepa cuáles son los temas de estudio y lo que se espera de su avance en la revisión del texto. 2 Síntesis En el presente capítulo se comentará la manera en que la idea se desarrolla y se transforma en el planteamiento del problema de investigación (cualitativo). Es decir, el capítulo trata sobre cómo plantear un problema de investigación, pero ahora desde la óptica cualitativa. Seis elementos resultan fundamentales para plantear un problema cualitativo: objetivos de investigación, preguntas de investigación, justificación de la investigación, viabilidad de ésta, evaluación de las defi ciencias en el conocimiento del problema y definición inicial del ambiente o contexto. Sin embargo, los objetivos y las preguntas son más generales y su delimitación es menos precisa. En el capítulo se analizan estos elementos bajo el enfoque cualitativo. Asimismo, se explica el papel que juegan la literatura y las hipótesis en el proceso inductivo; del mismo modo, cómo se inicia, en la práctica, un estudio cualitativo, mediante el ingreso al contexto, ambiente o campo. Por otro lado, se insiste en que el proceso cualitativo no es lineal, sino iterativo o recurrente, las supuestas etapas en realidad son acciones para adentrarnos más en el problema de investigación y la tarea de recolectar y analizar datos es permanente., Proceso de investigación cualitativa subtemas • Establecer objetivos y preguntas de investigación iniciales, justificación y viabilidad. • Definir tentativamente el papel que desempeñará la literatura. • Elegir el ambiente o contexto donde se comenzará a estudiar el problema de investigación. • Entrar en el ambiente o contexto., a.- un índice también b.- un resumen, 1.-Esquema del proceso que se está estudiando, en este caso: "Planteamiento del problema " tema Proceso de investigación cualitativa, El inicio del proceso cualitativo: planteamiento del problema, revisión de la literatura, surgimiento de las hipótesis e inmersión en el campo - Capítulo 12 contiene 2 y 3 Síntesis y objetivos del aprendizaje al inicio de cada capítulo, a fin de que el lector sepa cuáles son los temas de estudio y lo que se espera de su avance en la revisión del texto., 2 y 3 Síntesis y objetivos del aprendizaje al inicio de cada capítulo, a fin de que el lector sepa cuáles son los temas de estudio y lo que se espera de su avance en la revisión del texto. Al terminar el capítulo el será capaz de 1 Formular planteamientos para investigar de manera inductiva. 2 Visualizar los aspectos que debe tomar en cuenta para iniciar un estudio cualitativo. 3 Comprender cómo se inicia una investigación cualitativa. 4 Conocer el papel que juegan la revisión de la literatura y las hipótesis en el proceso de investigación cualitativa., g.- sección en la cual los investigadores invitados opinan sobre los contenidos del capítulo. - Criterio del investigador en la pág. 390: CARLOS G. ALONZO BLANQUETO Decano de la docencia y la investigación, Facultad de Educación de la Universidad Autónoma de Yucatán Miembro del Comité Consultivo del Consejo Mexicano de Investigación Educativa (COMIE) ???? mis asociaciones conceptuales del capítulo, d.- un e.- Indice onomástico Pág 603 del libro f.- Indice analítico. Pag. 607 del libro, b.- un resumen algunos c.- ejemplos: Ejemplo 1:¿Qué signifi ca plantear el problema de investigación cualitativa? en la pág.365. Ejemplo 2: ¿Qué signifi ca plantear el problema de investigación cualitativa? en la pág.367. Ejemplo 3: ¿Qué signifi ca plantear el problema de investigación cualitativa? en la pág.367. Ejemplo 4: La iglesia o parroquia de San Juan Chamula, Chiapas, México en la pág.375. Ejemplo 5: El despertar en la pág.377. Ejemplo 6: El despertar en la pág.378. Ejemplo 7: El despertar en la pág.378. Ejemplo 8: El despertar en la pág.379. Ejemplo 9: La violencia intrafamiliar en la pág.379. Ejemplo 10: El descubrimiento de la tumba de Tutankhamon (1922) en la pág.382., 4.- Los mapas conceptuales permiten relacionar de manera fácil los conceptos y puntos relevantes para el capítulo 12 mapa Pág. 363, El inicio del proceso cualitativo: planteamiento del problema, revisión de la literatura, surgimiento de las hipótesis e inmersión en el campo - Capítulo 12 contiene 4.- Los mapas conceptuales permiten relacionar de manera fácil los conceptos y puntos relevantes, e.- Indice onomástico Pág 603 del libro f.- Indice analítico. Pag. 607 del libro ???? g.- sección en la cual los investigadores invitados opinan sobre los contenidos del capítulo. - Criterio del investigador en la pág. 390: CARLOS G. ALONZO BLANQUETO Decano de la docencia y la investigación, Facultad de Educación de la Universidad Autónoma de Yucatán Miembro del Comité Consultivo del Consejo Mexicano de Investigación Educativa (COMIE), c.- ejemplos: Ejemplo 1:¿Qué signifi ca plantear el problema de investigación cualitativa? en la pág.365. Ejemplo 2: ¿Qué signifi ca plantear el problema de investigación cualitativa? en la pág.367. Ejemplo 3: ¿Qué signifi ca plantear el problema de investigación cualitativa? en la pág.367. Ejemplo 4: La iglesia o parroquia de San Juan Chamula, Chiapas, México en la pág.375. Ejemplo 5: El despertar en la pág.377. Ejemplo 6: El despertar en la pág.378. Ejemplo 7: El despertar en la pág.378. Ejemplo 8: El despertar en la pág.379. Ejemplo 9: La violencia intrafamiliar en la pág.379. Ejemplo 10: El descubrimiento de la tumba de Tutankhamon (1922) en la pág.382. conceptos básicos d.-