WARNING:
JavaScript is turned OFF. None of the links on this concept map will
work until it is reactivated.
If you need help turning JavaScript On, click here.
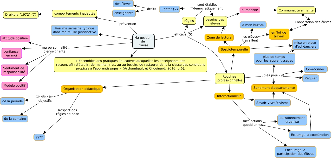
Cette carte de concepts créée avec IHMC CmapTools traite de: Ma gestion de classe, plus de temps pour les apprentissages mise en place d'échéanciers, Ma gestion de classe ma personnalité d'enseignante Sentiment de responsabilité, Ecourage la coopération Sentiment d'appartenance, Ma gestion de classe efficace (5) besoins des élèves, Spaciotemporelle mise en place d'échéanciers, Routines professionnelles utiles pour (9) plus de temps pour les apprentissages, Ma gestion de classe efficace (5) règles, Ma gestion de classe efficace (5) Routines professionnelles, Routines professionnelles utiles pour (9) Coordonner, Routines professionnelles utiles pour (9) Réguler, en îlot de travail Coopération des élèves Communauté aimante, Routines professionnelles Organisation didactique, comportements inadaptés Dreikurs (1972) (7), Canter (7) droits des élèves, Organisation didactique Clarifier les objectifs de la période, Organisation didactique Respect des règles de base ????, règles sont établies démocratiquement besoins des élèves, règles sont établies démocratiquement Canter (7), Ma gestion de classe ma personnalité d'enseignante attitude positive, Organisation didactique Clarifier les objectifs de la semaine