WARNING:
JavaScript is turned OFF. None of the links on this concept map will
work until it is reactivated.
If you need help turning JavaScript On, click here.
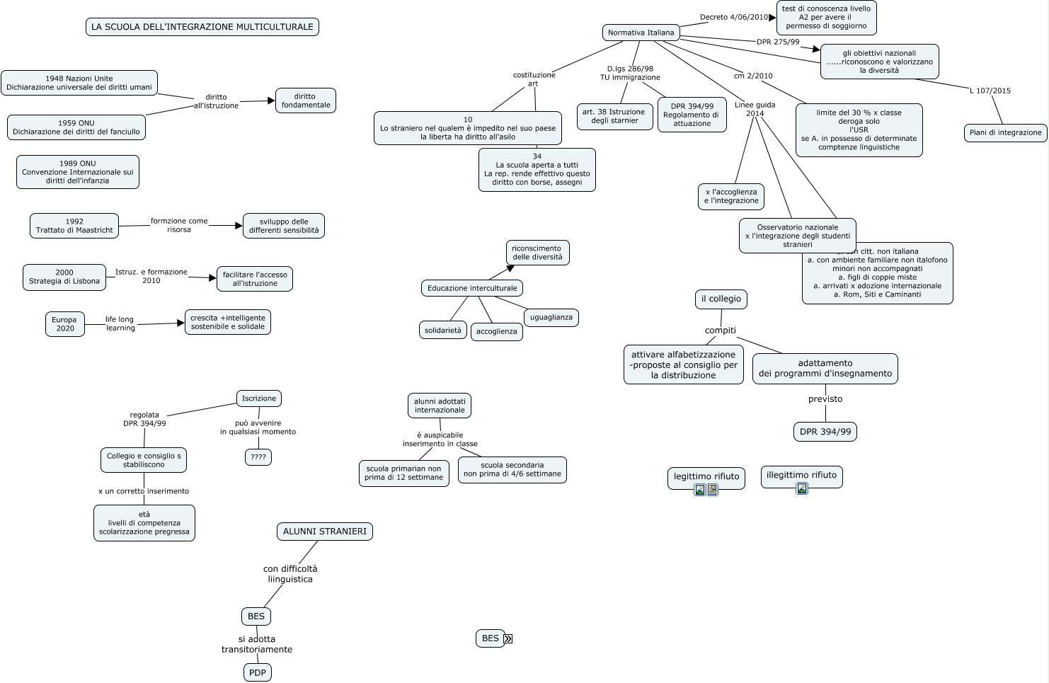
Questa Cmap, creata con IHMC CmapTools, contiene informazioni relative a: LA SCUOLA DELL'INTEGRAZIONE MULTICULTURALE, Normativa Italiana Decreto 4/06/2010 test di conoscenza livello A2 per avere il permesso di soggiorno, Normativa Italiana Linee guida 2014 Osservatorio nazionale x l'integrazione degli studenti stranieri, PDP carattere non si può dispensare dallo scriito della lingua straniera, Normativa Italiana D.lgs 286/98 TU immigrazione art. 38 Istruzione degli starnier, elaborazione di una proposta di Piano Annuale per l’Inclusività da redigere entro giugno delibera del Collegio, il collegio compiti adattamento dei programmi d'insegnamento, delibera del Collegio inviato per i posti di sostegno USR e al GLI, GLI Gruppo di Lavoro per l'inclusione funzioni secondo CM 8/2013 CM 8/2013, 1992 Trattato di Maastricht formzione come risorsa sviluppo delle differenti sensibilità, alunni adottati internazionale è auspicabile inserimento in classe scuola primarian non prima di 12 settimane, Consiglio di classe elabora PDP, Normativa Italiana DPR 275/99 gli obiettivi nazionali ......riconoscono e valorizzano la diversità, PDP carattere non può essere usato in sede di esami, Educazione interculturale ???? riconscimento delle diversità, adattamento dei programmi d'insegnamento previsto DPR 394/99, ALUNNI STRANIERI con difficoltà liinguistica BES, PDP carattere emergenziale transitorio, 1959 ONU Dichiarazione dei diritti del fanciullo diritto all'istruzione diritto fondamentale, Iscrizione regolata DPR 394/99 Collegio e consiglio s stabiliscono, Normativa Italiana Linee guida 2014 a. con citt. non italiana a. con ambiente familiare non italofono minori non accompagnati a. figli di coppie miste a. arrivati x adozione internazionale a. Rom, Siti e Caminanti