WARNING:
JavaScript is turned OFF. None of the links on this concept map will
work until it is reactivated.
If you need help turning JavaScript On, click here.
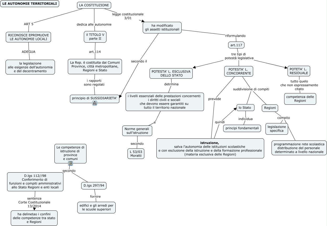
Questa Cmap, creata con IHMC CmapTools, contiene informazioni relative a: Le autonomie territoriali, i livelli essenziali delle prestazioni concernenti i diritti civili e sociali che devono essere garantiti su tutto il territorio nazionale e Norme generali sull'istruzione, ha modificato gli assetti istituzionali secondo il principio di SUSSIDIARIETA', Regioni compito programmazione rete scolastica distribuzione del personale determinato a livello nazionale, POTESTA' L. ESCLUSIVA DELLO STATO detrmina i livelli essenziali delle prestazioni concernenti i diritti civili e sociali che devono essere garantiti su tutto il territorio nazionale, il TITOLO V parte II art.114 La Rep. è costituita dai Comuni Province, città metropolitane, Regioni e Stato, POTESTA' L. CONCORRENTE suddivisione di compiti Regioni, POTETA' L. RESIDUALE tutto quelo che non espressamente citato competenza delle Regioni, ha modificato gli assetti istituzionali riformulando art.117, Le competenze di istruzione di province e comuni secondo D.lgs 297/94, Le competenze di istruzione di province e comuni secondo D.lgs 112//98 Conferimento di funzioni e compiti amministrativi allo Stato Regioni e enti locali, Norme generali sull'istruzione secondo L 53/03 Moratti, LA COSTITUZIONE legge costituzionale 3/01 ha modificato gli assetti istituzionali, art.117 tre tipi di potestà legislativa POTETA' L. RESIDUALE, LA COSTITUZIONE dedica alle autonomie il TITOLO V parte II, Regioni compito legislazione specifica, art.117 tre tipi di potestà legislativa POTESTA' L. CONCORRENTE, POTESTA' L. CONCORRENTE suddivisione di compiti lo Stato, art.117 tre tipi di potestà legislativa POTESTA' L. ESCLUSIVA DELLO STATO, D.lgs 112//98 Conferimento di funzioni e compiti amministrativi allo Stato Regioni e enti locali sentenza Corte Costituzionale 13/2014 ha delinetao i confini delle competenze tra stato e Regioni, POTESTA' L. CONCORRENTE prevede istruzione, salva l'autonomia delle istituzioni scolastiche e con esclusione della istruzione e della formazione professionale (materia esclusiva delle Regioni)