WARNING:
JavaScript is turned OFF. None of the links on this concept map will
work until it is reactivated.
If you need help turning JavaScript On, click here.
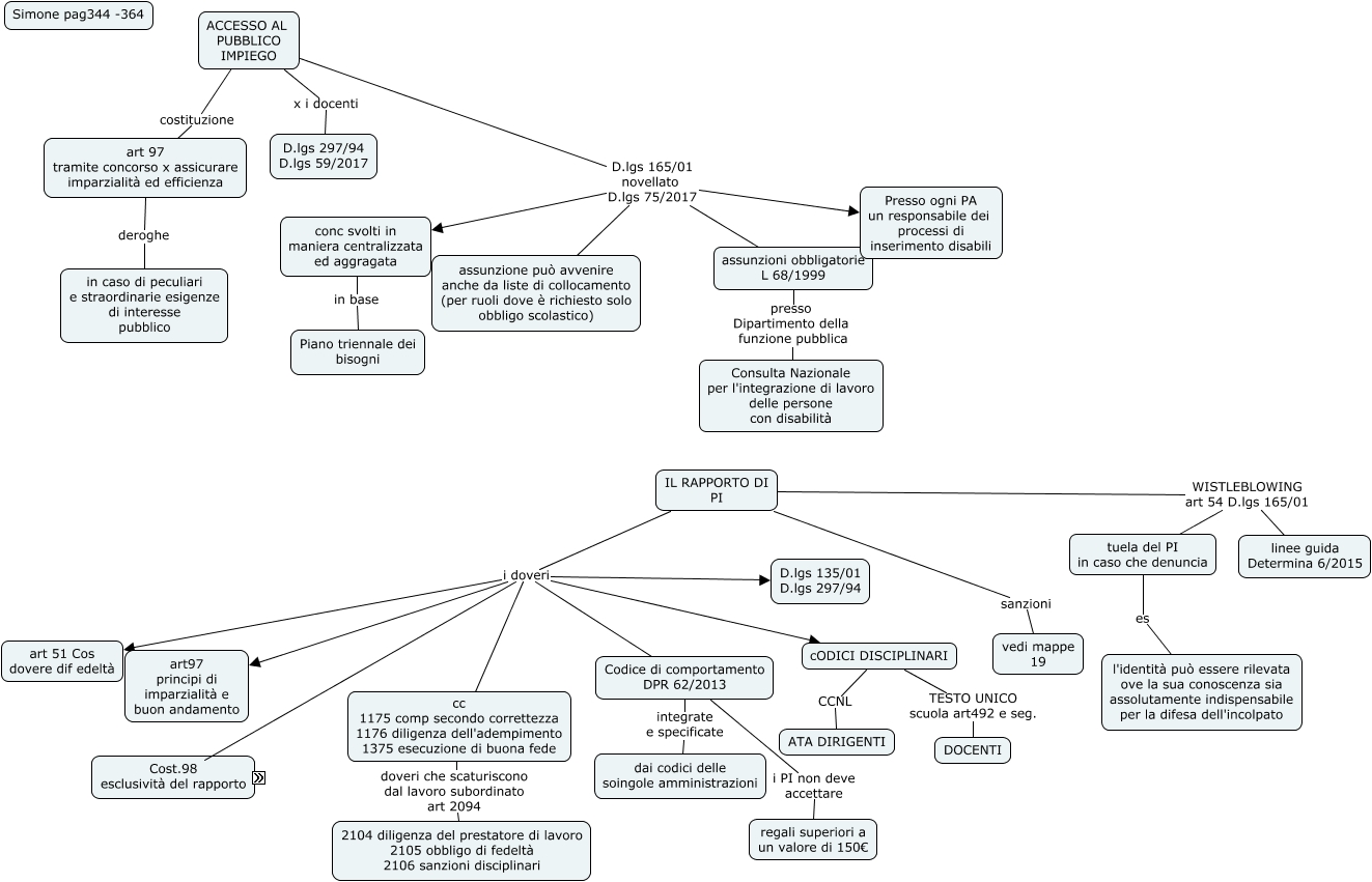
Questa Cmap, creata con IHMC CmapTools, contiene informazioni relative a: ACCESSO AL PUBBLICO IMPIEGO, cost.98 esclusività del rapporto regolata art 53 D.lgs 165/01, cc 1175 comp secondo correttezza 1176 diligenza dell'adempimento 1375 esecuzione di buona fede doveri che scaturiscono dal lavoro subordinato art 2094 2104 diligenza del prestatore di lavoro 2105 obbligo di fedeltà 2106 sanzioni disciplinari, ACCESSO AL PUBBLICO IMPIEGO costituzione art 97 tramite concorso x assicurare imparzialità ed efficienza, IL RAPPORTO DI PI i doveri cost.98 esclusività del rapporto, ACCESSO AL PUBBLICO IMPIEGO x i docenti D.lgs 297/94 D.lgs 59/2017, tuela del PI in caso che denuncia es l'identità può essere rilevata ove la sua conoscenza sia assolutamente indispensabile per la difesa dell'incolpato, IL RAPPORTO DI PI WISTLEBLOWING art 54 D.lgs 165/01 linee guida Determina 6/2015, IL RAPPORTO DI PI i doveri cc 1175 comp secondo correttezza 1176 diligenza dell'adempimento 1375 esecuzione di buona fede, IL RAPPORTO DI PI i doveri art97 principi di imparzialità e buon andamento, IL RAPPORTO DI PI i doveri D.lgs 135/01 D.lgs 297/94, IL RAPPORTO DI PI sanzioni vedi mappe 19, attività commerciali imprenditoriali industriali tale dovere viene meno in regime di part rime al 50%, si intende accordata x incarichi da conferirirsi da PA x tutti gli altri casi la richiesta deve intendersi rifiutata, cODICI DISCIPLINARI CCNL ATA DIRIGENTI, art 97 tramite concorso x assicurare imparzialità ed efficienza deroghe in caso di peculiari e straordinarie esigenze di interesse pubblico, Codice di comportamento DPR 62/2013 integrate e specificate dai codici delle soingole amministrazioni, ACCESSO AL PUBBLICO IMPIEGO D.lgs 165/01 novellato D.lgs 75/2017 conc svolti in maniera centralizzata ed aggragata, previa autorizzazione all'amministrazione di appartanenza risposta entro 30 giorni decorso tale termine la richiesta deve intendersi rifiutata, IL RAPPORTO DI PI i doveri Codice di comportamento DPR 62/2013, Codice di comportamento DPR 62/2013 i PI non deve accettare regali superiori a un valore di 150€